This thread has been locked.

If you have a related question, please click the "Ask a related question" button in the top right corner. The newly created question will be automatically linked to this question.

关于DAC8820的应用电路是否正确

Other Parts Discussed in Thread: REF3220, DAC8820

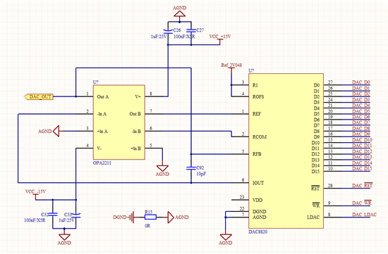
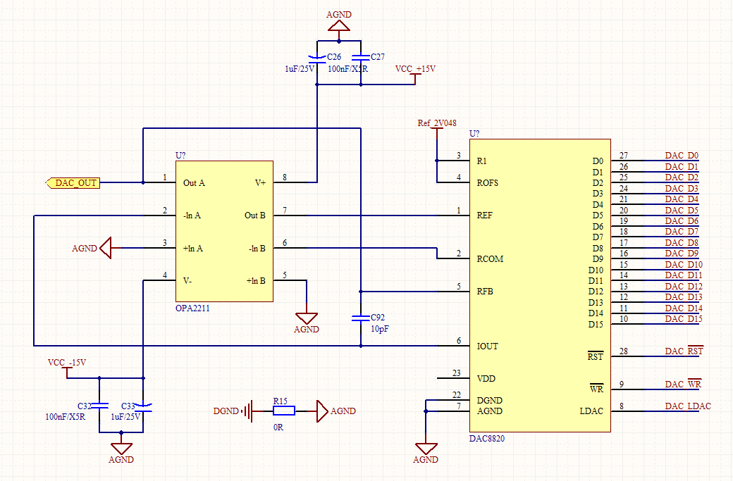
DAC8820+OPA2211,参考电压是用REF3220给的2.048V,电路实现的功能是DAC能够产生±2V的输出,请帮忙查看一下电路是否有错误的地方。