问题如下:使用的是标准SPI通信,但是现在对相应寄存器写入数据时候,芯片没有反应,具体不知道是自己写SPI有问题还是其他什么问题。对于写命令的后16bit数据在对应寄存器的各位的时候应该是怎么使用。还有现在如果我的写数据是没有问题的,因为我用示波器都看过一遍了,但是SDO均没有输出,这时候使用读命令采到的均为0,所以暂时自己的读命令也没办法知道是对的还是错的。所以,最后想要请问下读写命令的相关操作有什么我没注意到的以及有没有相应的例子可以参考或者该怎么使用?
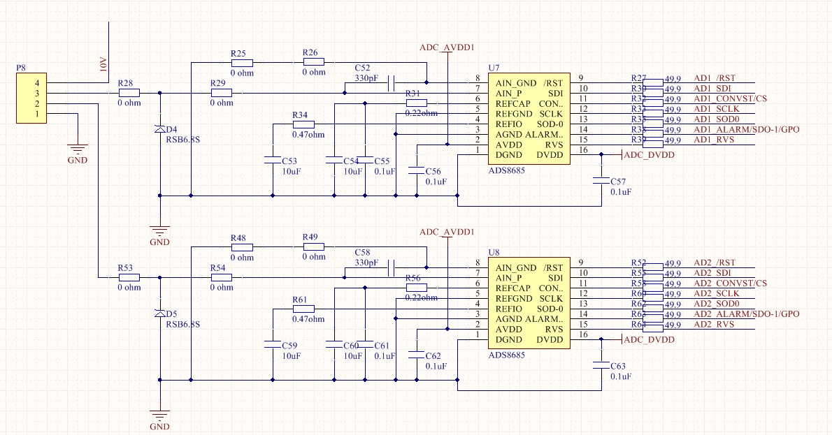
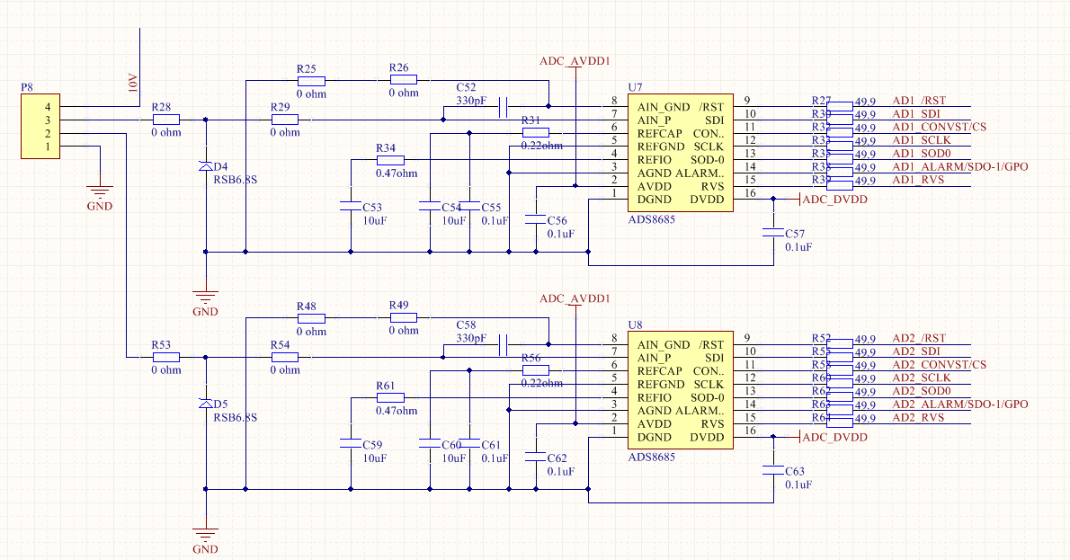
贴上ADS8685的电路原理图如下:
