Other Parts Discussed in Thread: ADS4129
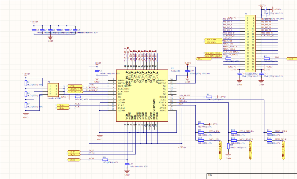
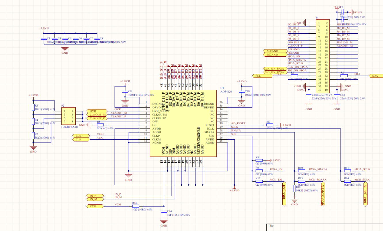
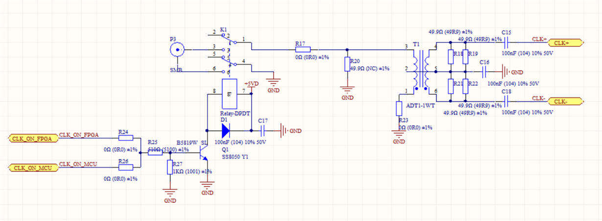
我给ADS4129上电后(电压为1.8v,采用万用表测试电压正常),采用外部频率发生器,产生60MH的时钟信号输入CLKP, CLKN ,但是我在CLKOUT_P 和CLKOUT_M的引脚却测量不到波形输出!请问,ADS4129怎样判断芯片已经正常工作?
This thread has been locked.
If you have a related question, please click the "Ask a related question" button in the top right corner. The newly created question will be automatically linked to this question.
Other Parts Discussed in Thread: ADS4129
我给ADS4129上电后(电压为1.8v,采用万用表测试电压正常),采用外部频率发生器,产生60MH的时钟信号输入CLKP, CLKN ,但是我在CLKOUT_P 和CLKOUT_M的引脚却测量不到波形输出!请问,ADS4129怎样判断芯片已经正常工作?