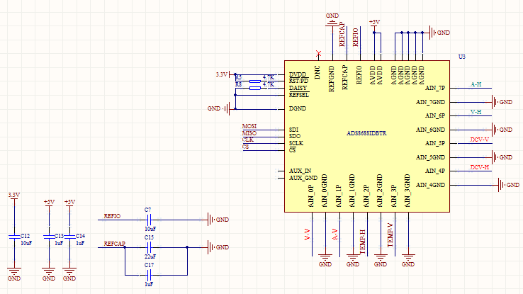
大家好,我这边现在遇见一个奇怪的现象,在使用ADS8688采集我板子的模拟信号时,返回来的每个通道所有数据都为一个恒定值,各单板各不相同。
单板不断电重新复位固件采集程序,仍为改恒定值;仿真固件程序并读取相关ADS8688配置寄存器的值,发现与设定参数一致;重新上电,有可能正常工作;
示波器观察sck信号,片选信号,均为正常,SDO数据线上信号一直为该恒定值。万用表测量电源,基准引脚电压均正常。
This thread has been locked.
If you have a related question, please click the "Ask a related question" button in the top right corner. The newly created question will be automatically linked to this question.
大家好,我这边现在遇见一个奇怪的现象,在使用ADS8688采集我板子的模拟信号时,返回来的每个通道所有数据都为一个恒定值,各单板各不相同。
单板不断电重新复位固件采集程序,仍为改恒定值;仿真固件程序并读取相关ADS8688配置寄存器的值,发现与设定参数一致;重新上电,有可能正常工作;
示波器观察sck信号,片选信号,均为正常,SDO数据线上信号一直为该恒定值。万用表测量电源,基准引脚电压均正常。
我是在配置好的读取的,
u16 value;
SPI1_CS_HIGH();
ADS_8688_RST2();
ADS8688_Channel_Configuratin2();
Write_Ads8688_Register2(0x01,0xFF);
Write_Ads8688_Register2(0x02,0x00);
value = Read_Ads8688_Register2(0x05);
Ads8688_SendCommand2(ADS_AUTO_RST);
当我改变05寄存器里面的值时,读取回来的value和我配置的是一样的,在不正常工作的情况下(如写入01,返回0100,芯片手册上返回低8位无效)。