This thread has been locked.

If you have a related question, please click the "Ask a related question" button in the top right corner. The newly created question will be automatically linked to this question.

请教ADS1222/1224参考电压的问题

 

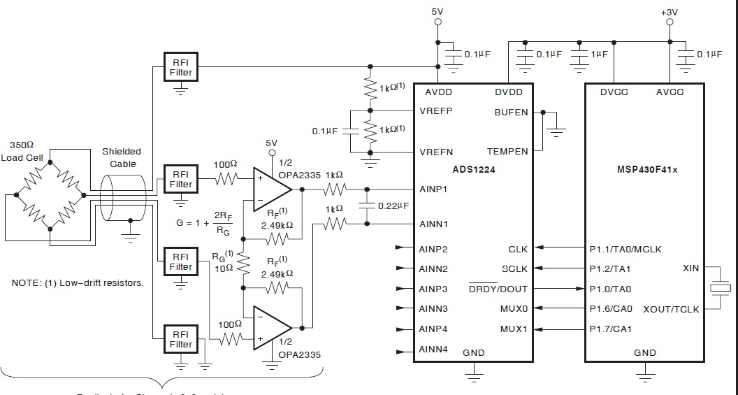
手册中参考电压由VADD电阻分压而来,如果把分压电阻换成很大的,比如各100K,这样AD工作是不是正常,和用2个1K电阻分压有没有什么本质的区别。因为1K分压,电流有2.5mA,100K分压只有25uA了

  • 你好!

    如果使用100kohm电阻分压,相当于参考电压源的输出阻抗为50kohm;如果使用两个1Kohm,则参考电压源的输出阻抗为500ohm。选择这个电阻值,最基本的要求是满足手册要求对于Vref pin需要的电流的基础上。

    电阻越小,驱动能力越强,噪声越小,功耗越大;电阻越大,驱动能力月弱,功耗越小,噪声更大。具体电阻值得选择需要根据具体应用要求来选择。

    如果追求更高的精度,则使用基准源提供参考电压。

  • 这个位置我选用一个低功耗的REF的参考电源要比电阻效果更好吧?

    还有2个100K电阻能正常工作吗?对数据影响会有多大呢?

  • 使用电源作为参考,电源的纹波、噪声会直接影响计量结果。使用电阻分压、电容滤波获得的参考源,PSRR、温漂、初始误差等都比基准源差;这也是为什么高精度计量中都是用基准源IC的缘故。

    对于两个100k电阻对于计量精度影响有多大这个问题,是无法做一个量化的答复的。这跟系统设计和很多系统参数都有关系。