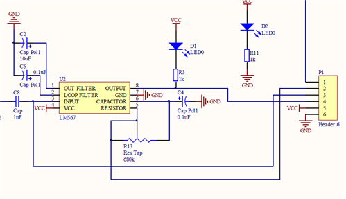
根据LM567C datasheet进行电路设计如下,但是目前LM567C无法正常工作,起不到检波的作用,麻烦各位大咖帮忙分析一下具体原因。
给定固定频率的输入信号Sin,通过调节变阻器R68,使LM567C的中心检测信号频率f0与输入信号频率基本一致,得到输出信号Sout。
用示波器观察各个波形如下:
其中通道2为输入信号,通道3为中心检测信号,通道4为输出信号
在调节变阻器过程中,发现输出信号Sout一直处于高电平状态,即使当中心检测信号的频率与输入频率一致基本一致时,输出依然处于高电平,没有变化,如上图所示。同时固定变阻器的阻值,调节输入信号的频率和幅度,输出信号也是一直处于高电平,无任何变化。
请问一下,我电路有什么设计问题吗?或还是芯片本身问题,但是我们换了好几颗芯片,都是一样的情况。
然后我们改了电路设计如下,还是一样的现象。


