This thread has been locked.

If you have a related question, please click the "Ask a related question" button in the top right corner. The newly created question will be automatically linked to this question.

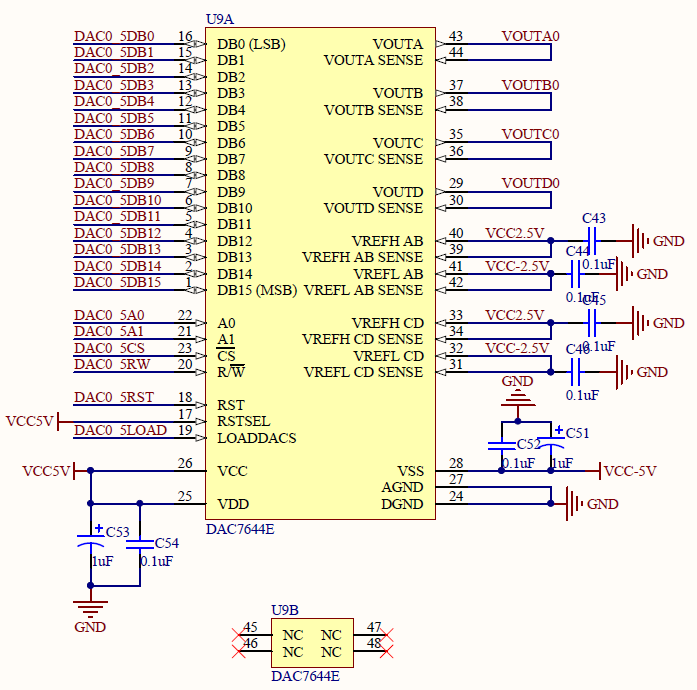
DAC7644低参考电压上有很大纹波(抖动)

Other Parts Discussed in Thread: OPA333, DAC7644

以上是DAC7644的原理图,其中第二张图片是+-2.5V参考电压产生的原理图,使用了ADI的器件,其中2.5V是正常的,但是-2.5V输出有很大的纹波(波动),其中AD8628是一款具有低偏执电压低噪声的运放。其中我有试着把AD8628换成封装和引脚相同的OPA333等放大器尝试了下,还是一样输出会有纹波(抖动,类似正弦,只是不同放大器输出幅度不同,但频率都是50khz),以下是-2.5V参考电压在示波器下的观测结果。下图一是直流下测得到的波形,图二是交流下测得到的波形。我觉得我+-2.5V参考电压的电路没问题,是不是由于DAC7644参考电压引脚有关系,VREFL AB和VREFL AB SENSE这个两个引脚有什么作用。产生这种现象的原因是什么?还有如何修改才可以消除纹波,现在电路已经做好了,无法加入低通滤波器了。