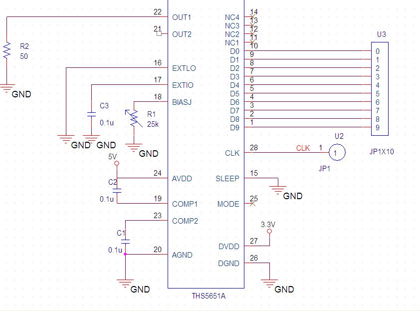
小弟使用的THS5651A内部压准,电路图如图,D0-D9用FPGA输入全0变为全1再变为全0再全1一直循环,clock也是用FPGA循环输入单脉冲,当调节电位器R1为2K时,满量程应为20mA,OUT1应该为0V-1V-0V,但结果是0.5V-1V-0.5V,输入全0时输出为0.5V,有电流输出,调整电位器为20K时就不存在这个问题,OUT1输出为0-0.1V-0(后级接运算放大器放大为0V-1V-0V)。这是什么情况,是用的不对吗?换了个THS5651A也是这种情况,求各位用过的大神指导
This thread has been locked.
If you have a related question, please click the "Ask a related question" button in the top right corner. The newly created question will be automatically linked to this question.
小弟使用的THS5651A内部压准,电路图如图,D0-D9用FPGA输入全0变为全1再变为全0再全1一直循环,clock也是用FPGA循环输入单脉冲,当调节电位器R1为2K时,满量程应为20mA,OUT1应该为0V-1V-0V,但结果是0.5V-1V-0.5V,输入全0时输出为0.5V,有电流输出,调整电位器为20K时就不存在这个问题,OUT1输出为0-0.1V-0(后级接运算放大器放大为0V-1V-0V)。这是什么情况,是用的不对吗?换了个THS5651A也是这种情况,求各位用过的大神指导