This thread has been locked.
If you have a related question, please click the "Ask a related question" button in the top right corner. The newly created question will be automatically linked to this question.
正常上电后 输出是多少啊
hi Simon,
数据手册有提供这个数据:
你好!我最近也在调试这款芯片,我的一上电是0V,不过寄存器操作没反应! 可以一起交流下。
你好!我用逻辑做了个硬件复位 总算是对上了器件手册的说明 上电后变成0V 但是寄存器操作还是没有反应
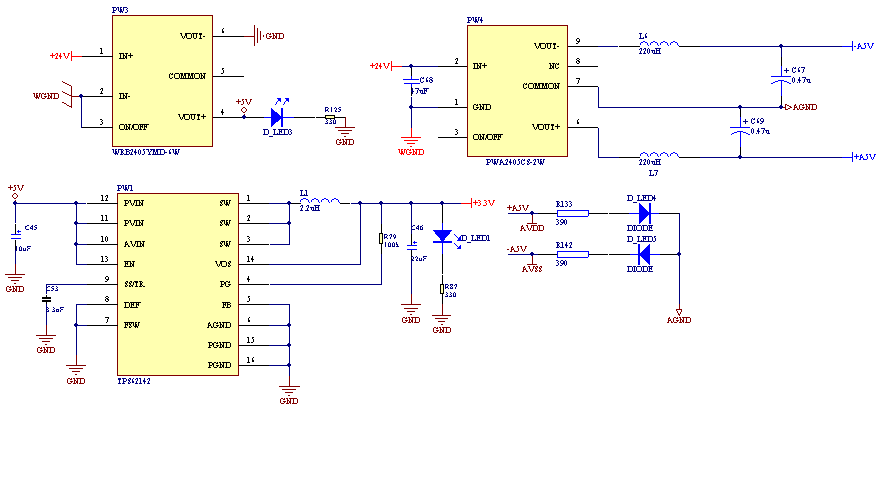
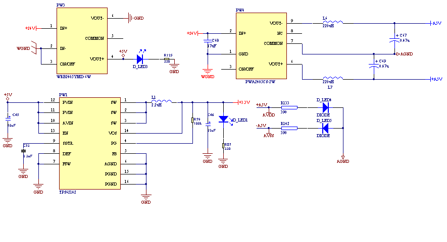
你好!我把/CLR和/RST一直拉低 输出就是0V 但是上电后的输出电压就是不对 内核电压5V io电压3.3V 双极性配置 VDD+5V Vss-5V rstsel和usb/btc 都是3.3V的io电压 按照手册应该输出0v 但是输出的确是+5V 上电时各个电压间没加延时电路 顺序跟手册说的不一样 但是时间差不大 只有ns级 电源电路如下 是不是这个原因影响的?