This thread has been locked.

If you have a related question, please click the "Ask a related question" button in the top right corner. The newly created question will be automatically linked to this question.

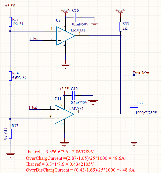
LM331比较器工作不正常

Other Parts Discussed in Thread: LM331, LMV331

各位,老师:

附件的电路,通电后两个比较器LM331芯片发烫明显,然后U8的1脚及U9的3脚测量电压只有0.21V不符合理论计算的分压结果,I_bat的电压范围为在0-3.3V。请问是会是什么原因,谢谢。