This thread has been locked.

If you have a related question, please click the "Ask a related question" button in the top right corner. The newly created question will be automatically linked to this question.

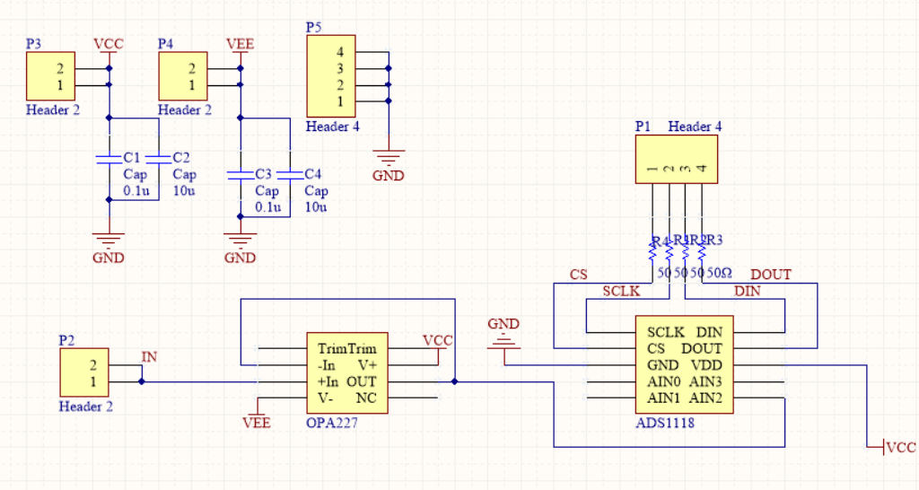
ADS1118单端输入的问题

Other Parts Discussed in Thread: ADS1118

这两天一直在调ADS1118,输出只有0或者3.64这两种情况,情况十分诡异。而且大多是时候是0。当没有输入的时候,为0.有输入的时候会间歇性的跳变到3.64.而且无论输出的是什么。应该不是软件问题,因为程序在别的板子上能跑。以上是电路图。
我上网查阅了一些资料,听说有可能是芯片供电的问题。但是改变了供电电压后仍然不行。于是我有怀疑是单端输入的问题。请问我的电路图有什么问题吗。芯片手册上说不建议单端输入,但应该也可以的吧。若原理没有问题我可能会考虑重新焊接一块板子了。
新手提问,献丑了献丑了。