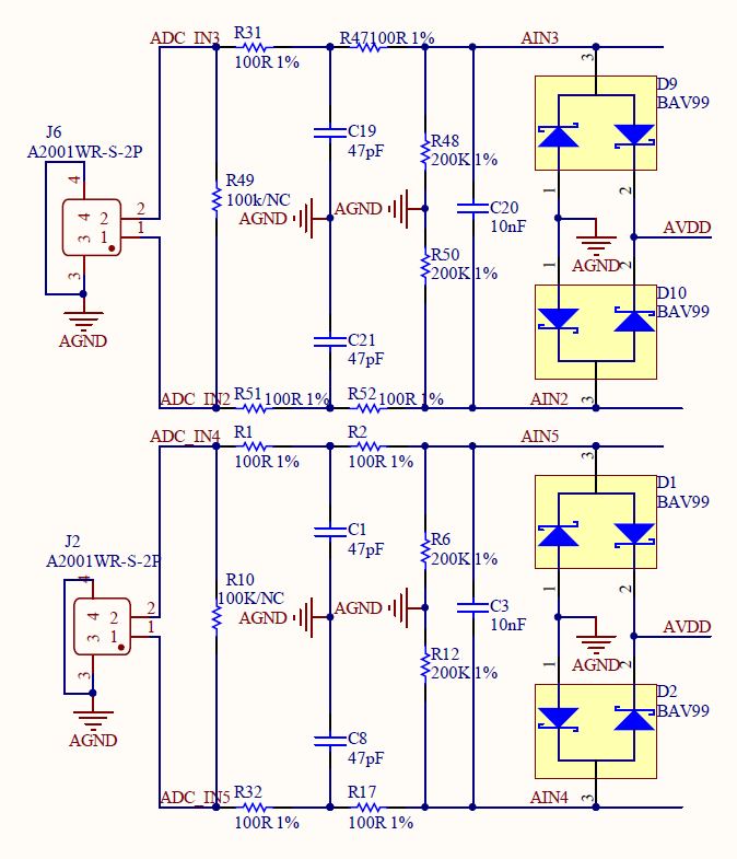
项目中使用到ADS1263做为多通道采集,目前ADS1263使用4个通道做轮询采集,每个通道采用差分输入,软件配置单次采集模式(03寄存器配置为0x40),采集使用定时器定时采集,每个通道之间采集间隔为300us,经测试发现,每个通道之间的波形会出现相互串扰,比如通道2,3为一组的差分信号,当幅度稍大时,通道4,5组成的差分输入中也存在通道2,3一样的波形,只是幅度比较小,麻烦各位帮我看下是哪里的问题。
This thread has been locked.
If you have a related question, please click the "Ask a related question" button in the top right corner. The newly created question will be automatically linked to this question.
项目中使用到ADS1263做为多通道采集,目前ADS1263使用4个通道做轮询采集,每个通道采用差分输入,软件配置单次采集模式(03寄存器配置为0x40),采集使用定时器定时采集,每个通道之间采集间隔为300us,经测试发现,每个通道之间的波形会出现相互串扰,比如通道2,3为一组的差分信号,当幅度稍大时,通道4,5组成的差分输入中也存在通道2,3一样的波形,只是幅度比较小,麻烦各位帮我看下是哪里的问题。