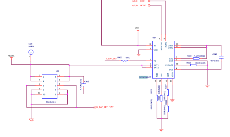
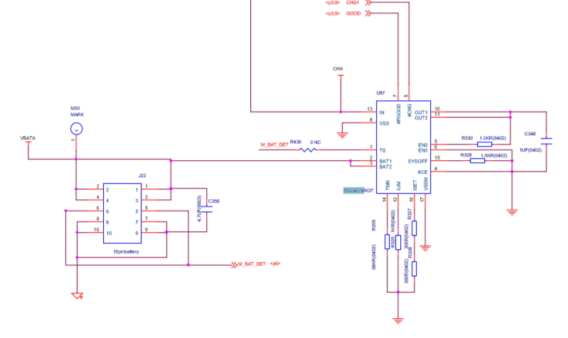
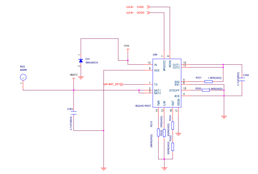
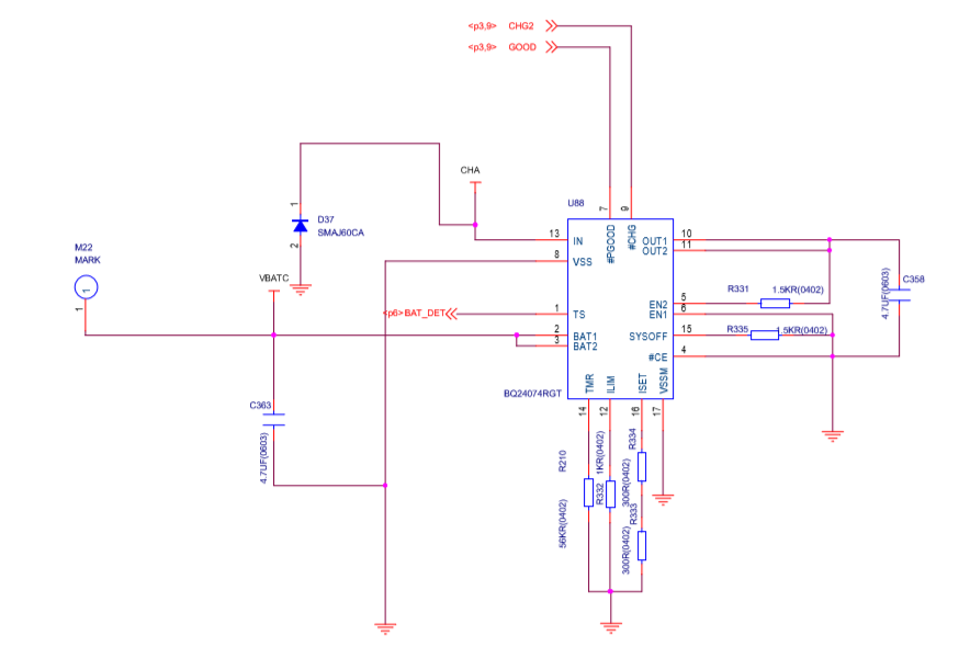
我们的一款M10A PDA中使用了TI的BQ24074,发现有下面的现象,附件是M10A的电路原理图。请帮忙指导一下我们在使用BQ24074的时候是不是有没注意到的地方。
1.在充电过程中拔下充电器,电量马上跳到100%,(临时解决办法,可以延时读取电量计的电量。但是什么原因触发充满的条件,现在没有找到)(出现概率100%,前提条件,装了两个充电芯片,但没有装手柄电池的时候必现。只装手柄电池不装主机电池的状态,待验证。手柄电池电压极低(2.8V)的时候,也会100%出现,手柄电池电量是靠ADC采样的)
2.在电池自然耗光的情况下(此时起始电压没有准确量到,估计进入了2.0~3.0V工作区间),插外部电源,M10A反复进入小系统重启:不进入系统启动的图标。但机器能进行正常充电。按复位键给核心模块掉电重启后,现象不消除。拔电池后再装入,现象消失。
3.充电充满后,如果不拔外部电源,运行应用程序,M10A机器上面一直显示电量100%,能正常使用,但此时外部电源不再给机器充电,也不提供电源。直到电池耗光后,机器自动关机,关机后指示灯一直红灯和绿灯交替闪烁,但机器充不进电。(两个灯闪的时候充不进电,一个绿灯,另一个闪烁的时候也充不进电。)但只要把外部电源拔下来,再插上去又可以充电了。
4.电池已经充满,但指示灯一直不跳绿,实际电池电压已经4.17V(已充满),拔下电池以后,再插上就亮绿灯。出现概率1/100.
1)当没有电池时,充电器将通过向进入电容器的电池引脚注入电流来执行电池检测程序。这将导致电容器充电到VBATREG并放电。
【回复】不拔下充电器,电容器充电到VBATREG并放电。这个时候充电芯片认为外面的“电池”已经充满,停止了充电。当放电电压低于4.1V(Vbat<Vchg)时,充电芯片会再次启动充电。这个理解正确吧。
2) 你能在这里提供更多关于充电器性能的细节吗。什么是小系统重启?是什么触发了它?
【回复】充电器是220V交流输入转直流5V/3A输出的小模块,这个5V输出可以给M10A整机供电,做为整机内部充电芯片BQ24074的输入电源。
小系统重启:按开机键2秒,整机里面的马达振动,显示屏有了开机画面,程序运行到了kernel部分,但Android还没有启动。之后就进入反复的屏幕熄灭,马达振动,显示屏出现开机画面这种反复重启现象。
现在就是在定位分析是什么器件状态异常导致了整机反复重启,不能进入开机界面。
3) 当有外部电源时这里的输出电压是多少
【回复】外部电源就是上面第二条回复里面的220V交流转直流5V/3A的充电器,输出5V,做为整机内部充电芯片BQ24074的输入电源。
4) 什么控制绿灯?
【回复】充电芯片BQ24074的PGOOD管脚输出控制绿灯,低电平绿灯亮,高电平绿灯灭

