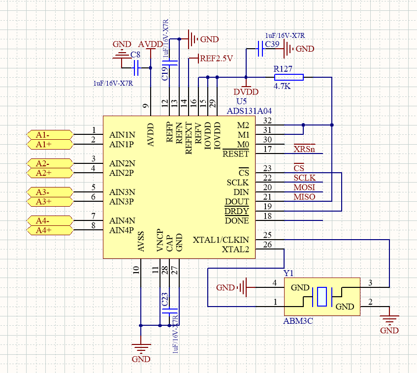
我采用了32bit数据,没有启用hamming code,Synchronous Slave Mode,dynamtic frame size。按照datasheet P79配置完成后,ADS131返回0x0022-0000-0000-0000-0000。
我读取了所有的寄存器,配置都是正常的,但是数据都是零,已经确定芯片wakeup且Enable所有通道。
希望能有大神指点一二
This thread has been locked.
If you have a related question, please click the "Ask a related question" button in the top right corner. The newly created question will be automatically linked to this question.
我采用了32bit数据,没有启用hamming code,Synchronous Slave Mode,dynamtic frame size。按照datasheet P79配置完成后,ADS131返回0x0022-0000-0000-0000-0000。
我读取了所有的寄存器,配置都是正常的,但是数据都是零,已经确定芯片wakeup且Enable所有通道。
希望能有大神指点一二