This thread has been locked.

If you have a related question, please click the "Ask a related question" button in the top right corner. The newly created question will be automatically linked to this question.

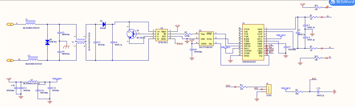
msp430afe253电流增大。

Other Parts Discussed in Thread: MSP430AFE253

如图所示的电路,做一个二进制变送4-20mA的电流 设计,将C11的电容增加到10uF,单片机消耗的电流会增大2mA。为什么会这样?