This thread has been locked.

If you have a related question, please click the "Ask a related question" button in the top right corner. The newly created question will be automatically linked to this question.

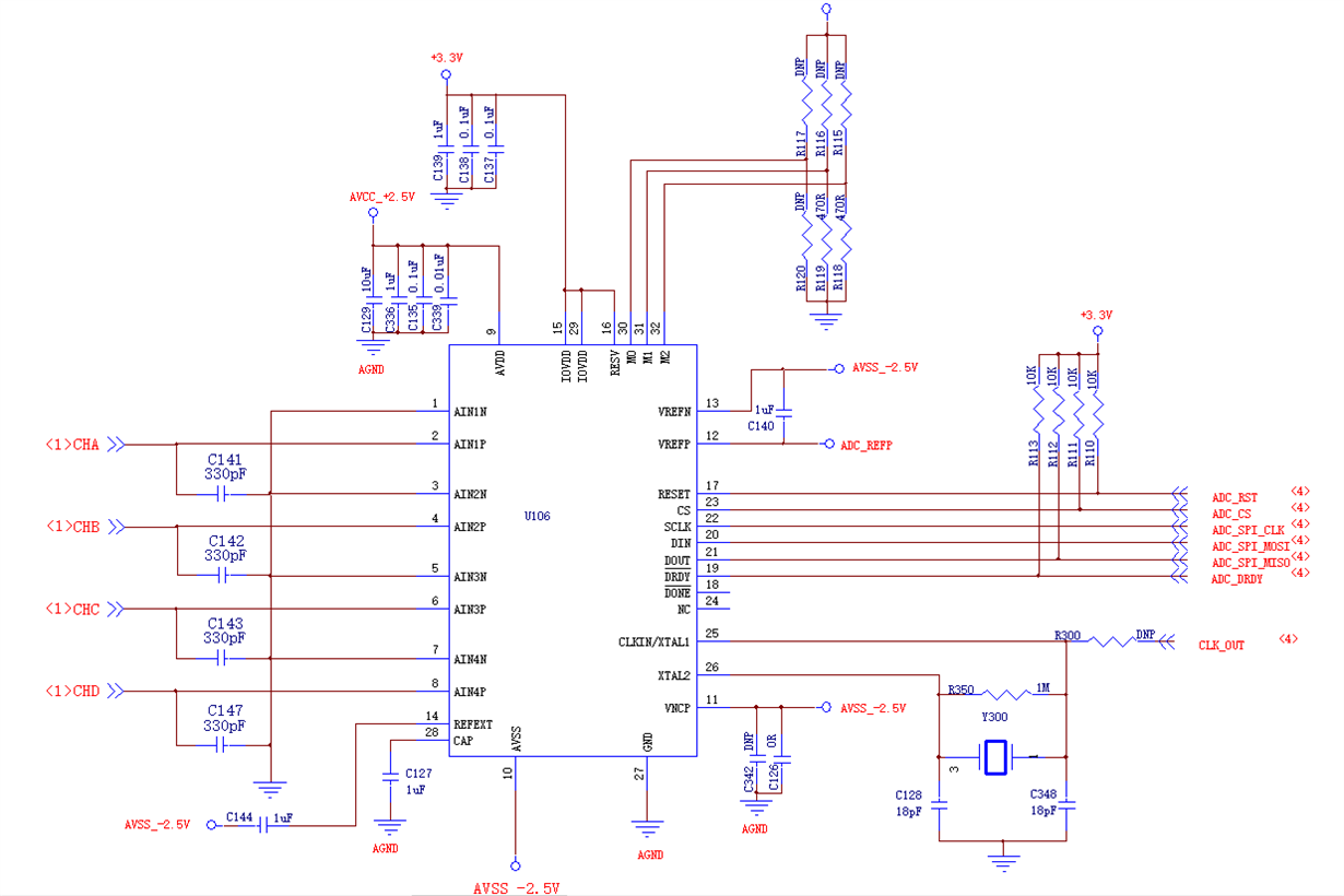
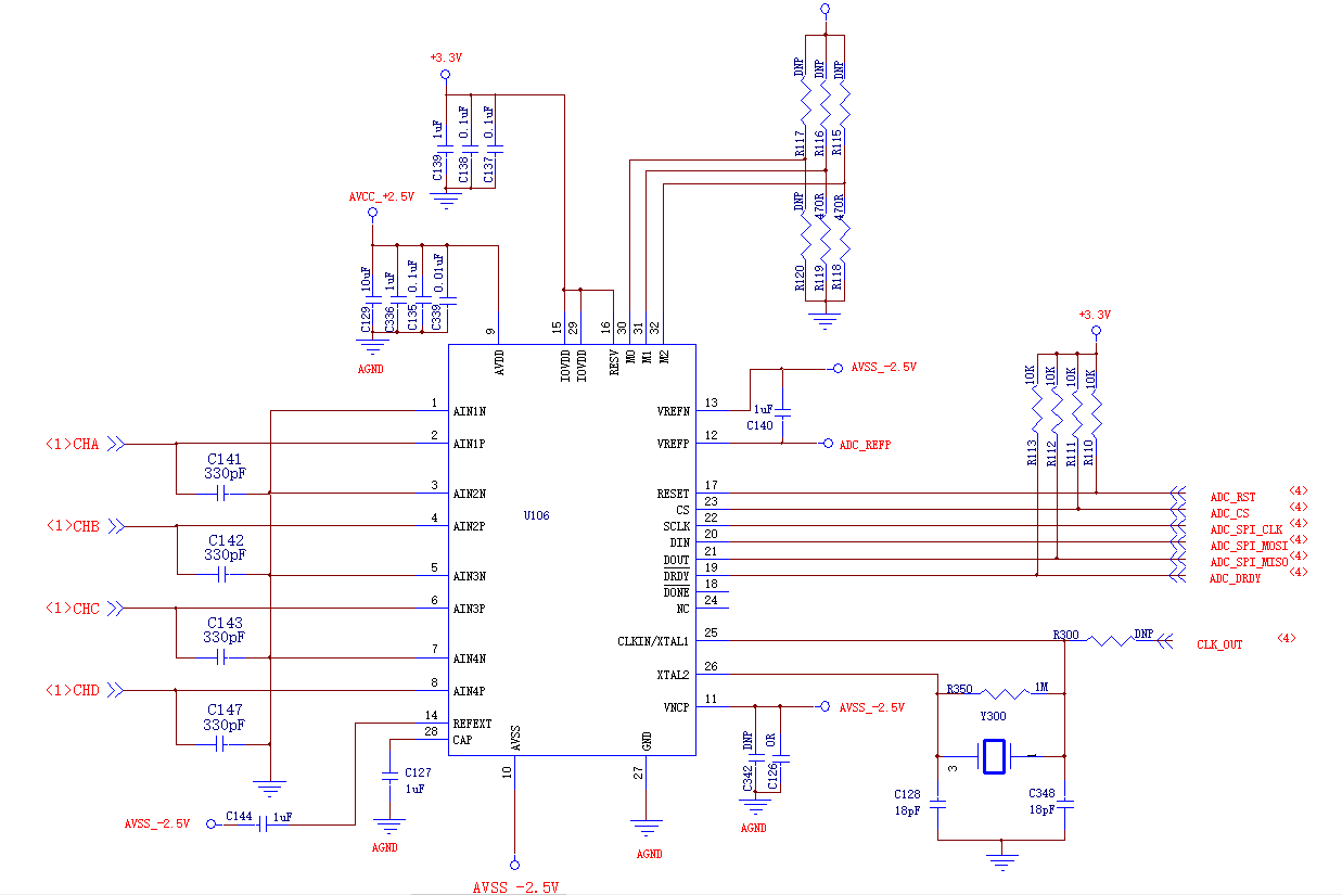
ADS131A04使用问题

Other Parts Discussed in Thread: ADS131A04, ADS131A04EVM

你好,TI工程师:

 本项目想用ADS131A04测量±2.5V以内信号,原理图如下,麻烦确认一下有没有问题,谢谢。