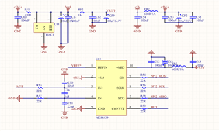
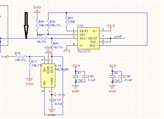
Part Number: ADS8339


U16的IN2+输入差不多是1.25V左右的直流信号,然后经过一级跟随后量AINP处的信号就不是1.25V的直流信号,纹波非常厉害,峰峰值达到了5V,AINP接到了ADS8339的IN+,不知道是哪里问题,TI的高手帮忙看看哪里有设计问题。
This thread has been locked.
If you have a related question, please click the "Ask a related question" button in the top right corner. The newly created question will be automatically linked to this question.
Part Number: ADS8339


U16的IN2+输入差不多是1.25V左右的直流信号,然后经过一级跟随后量AINP处的信号就不是1.25V的直流信号,纹波非常厉害,峰峰值达到了5V,AINP接到了ADS8339的IN+,不知道是哪里问题,TI的高手帮忙看看哪里有设计问题。