This thread has been locked.

If you have a related question, please click the "Ask a related question" button in the top right corner. The newly created question will be automatically linked to this question.

ADS1220: ads124s08温度电路的改进

Part Number: ADS1220


改为

可以吗

  • 您好,

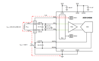
    但是您的电路中并没有给PT100提供激励源,TI的电路中是使用集成在AD芯片里的IDAC激励源了;

    TI的电路采用了比例式测量方法。换句话说,传感器信号(即本例中 PT100两端的电压)和 ADC 的基准电压 来自同一激励源。因此,激励源的温度漂移或噪声产生的误差可以抵消,因为这些误差对于传感器信号和基准电压 而言是共同的误差。

    另外,使用3线式测量PT100可以消去引线电阻带来的误差;

    下面是2线式测量PT100参考电路,希望对您有帮助:

    https://www.ti.com.cn/cn/lit/an/sbaa329a/sbaa329a.pdf

  • 谢谢你 老师
    非常感谢 !
    还有2个问题
    1 两线制中 把激励源放到ain1上 如何? 这个管脚即激励 又接收  可以省下一个管脚????
    2 这些文章(sbaxx)在哪里 怎么去搜寻?
    再次谢谢老师
    自我介绍一下
    俞庆文 大庆油田测试技术服务分公司 研发中心 工程师
    电话 18603693136
    微信 同手机号      深蓝  Jilyj_yqw