Other Parts Discussed in Thread: TXB0104
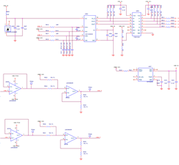
麻烦帮忙看下如下原理图是否有问题,谢谢
1. VIN0 /VIN1 分别为单端双极性 -2.5V---+2.5 V
2. 5V供电情况下SPI接口的输出高电平是多少 ?我怎么手册中看到是VA--0.2 有这么高吗
This thread has been locked.
If you have a related question, please click the "Ask a related question" button in the top right corner. The newly created question will be automatically linked to this question.
麻烦帮忙看下如下原理图是否有问题,谢谢
1. VIN0 /VIN1 分别为单端双极性 -2.5V---+2.5 V
2. 5V供电情况下SPI接口的输出高电平是多少 ?我怎么手册中看到是VA--0.2 有这么高吗
Figure 39 这个电路同向端输入的是2.5V ± 2.0V,反向端输入的是2.5V,输入的差分电压是±2V,基准电压是2V,差分输入是满足要求的;
抱歉,我看错了,我以为您ADC输入的信号范围是 -2.5V ~ +2.5 V。如果是两运放最前端输入的是 -2.5V ~ +2.5 V,那么到ADC正向输入端信号范围变为2.5V±2.5V了。这样的话,是需要将基准电压设为2.5V,而不是2.048 V
LM4040A25是输出2.5V,没问题了
关于TI的TXB0104,上拉电阻的选择,请注意以下信息:
另外OE使能管脚的电平需大于VCCA × 0.65才能识别为高电平。