Other Parts Discussed in Thread: ADS1294, ADS1298
无论输入如何调
节输出的信号不是最大就是最小 感觉像个比较器,请教大神指点下 ,大概问题在那个地方?硬件还是软件? 只有第一个通道有输入。
This thread has been locked.
If you have a related question, please click the "Ask a related question" button in the top right corner. The newly created question will be automatically linked to this question.
建议先检查一下硬件,可以参考1298的demo板原理图
Hi
建议你查一下你的寄存器设置?
例如PGA设置,因为这个直接决定你的输入电压范围?
其次,如果你调试,建议按照datasheet第六十三页的步骤测试,熟悉后再按照你设计的要求修改设置。
现在我确信软件 没有问题,我用学长的板子效果很不错,都是同一个程序,内部的寄存器如pga放大倍数都正确,有效位数达到8位,他的板子做的很粗糙。我的板子做的自我感觉比他做的强,但是结果很差,有效位数只有4位,放大倍数也不对。 我只是用的是ads1294学长的用的是1298。两者的差别就是通道数目不同吧?我现在在怀疑是不是芯片内部电路的工艺的差别啊?
Hi
芯片的主要差异是通道数目不同,这个不是造成输出异常的原因。
建议你用示波器看以下SPI的时序。
Hi
另外ADS1298是24位ADC, 有效位远远大于8位。
除了参考EVM扳, 还要注意供电(低noise)和layout (数模隔离).
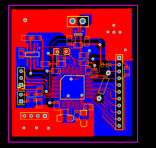
我把AVSS和DGND AGND全部铺到一起,用一层地,这个是不是导致我问题的主要原因?? 如果是 为什么影响这么大? 手册上有没有这方面的说明?? 我看到evm里面把DGND和AGND直接连到一起的,是什么意思? 还有AVSS和AGND之间用电容耦合 是什么意思??
谢谢帮忙解答!
楼主先共享一个PCB layout的应用文档供您参考一下- http://www.ti.com/lit/an/scaa082/scaa082.pdf
地一般分为数字地和模拟地,模拟信号对干扰比较敏感,同时数字信号回路间的电流一般比较小,所以为了防止相互之间的干扰,把数字地和模拟地布板的时候会做一些处理
几种常用的处理方法
1.在某点用磁珠相连,利用磁珠高频高阻特性保证数模地的隔离
2.在某点铜皮或0R电阻单点连接,使两者回流路径上分开,减少干扰
3.也有覆铜通过地孔的在平面层连接,但用的相对比较绕