Other Parts Discussed in Thread: ADS1292R, ADS1292RECG-FE
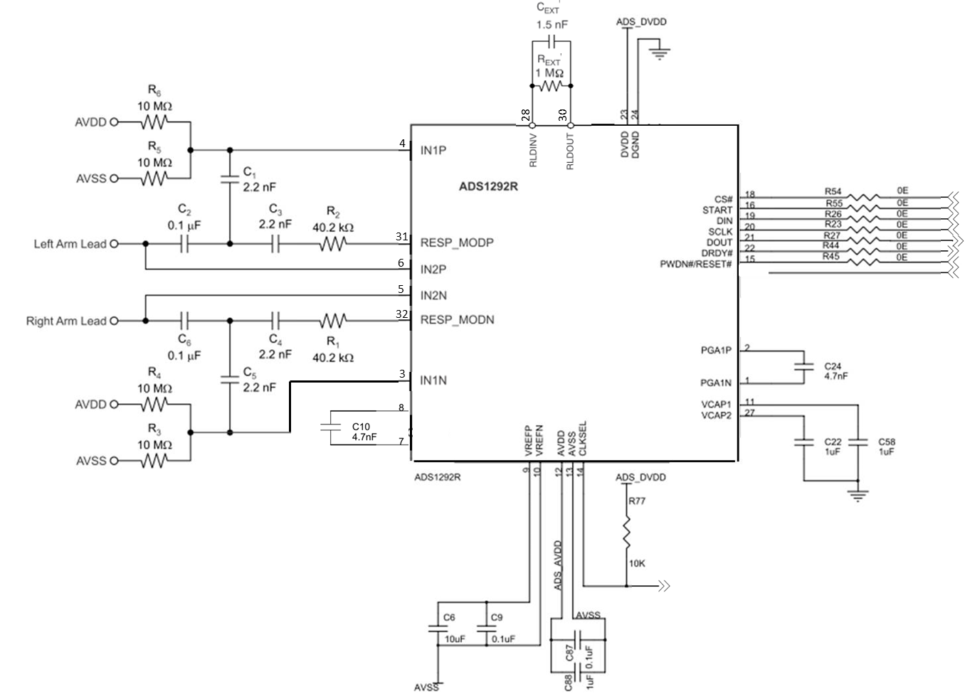
我供应GND~3.6V(single supply)给ads1292R,
在无输入的状态下,从两个通道的PGA输出量测到 :
CH1有一0.8V左右的直流,CH2则无,
在加入讯号后,
CH1在这个0.8V直流的基础叠加上讯号,
量测其讯号范围是0~3.xV,超过部份会被截掉。
但根据ads1292r手册的说明,
讯号可以有摆幅-Vref~+Vref的空间,
不过我从PGA的量测结果(0~3.xV)来看显然没有,
请问是出了什麽问题?
谢谢!
