Other Parts Discussed in Thread: ADS1292R, ADS1292
本人正在使用的ADS1292R 数据转换器,配置时序后发现,读取寄存器值乱码,不知什么原因。
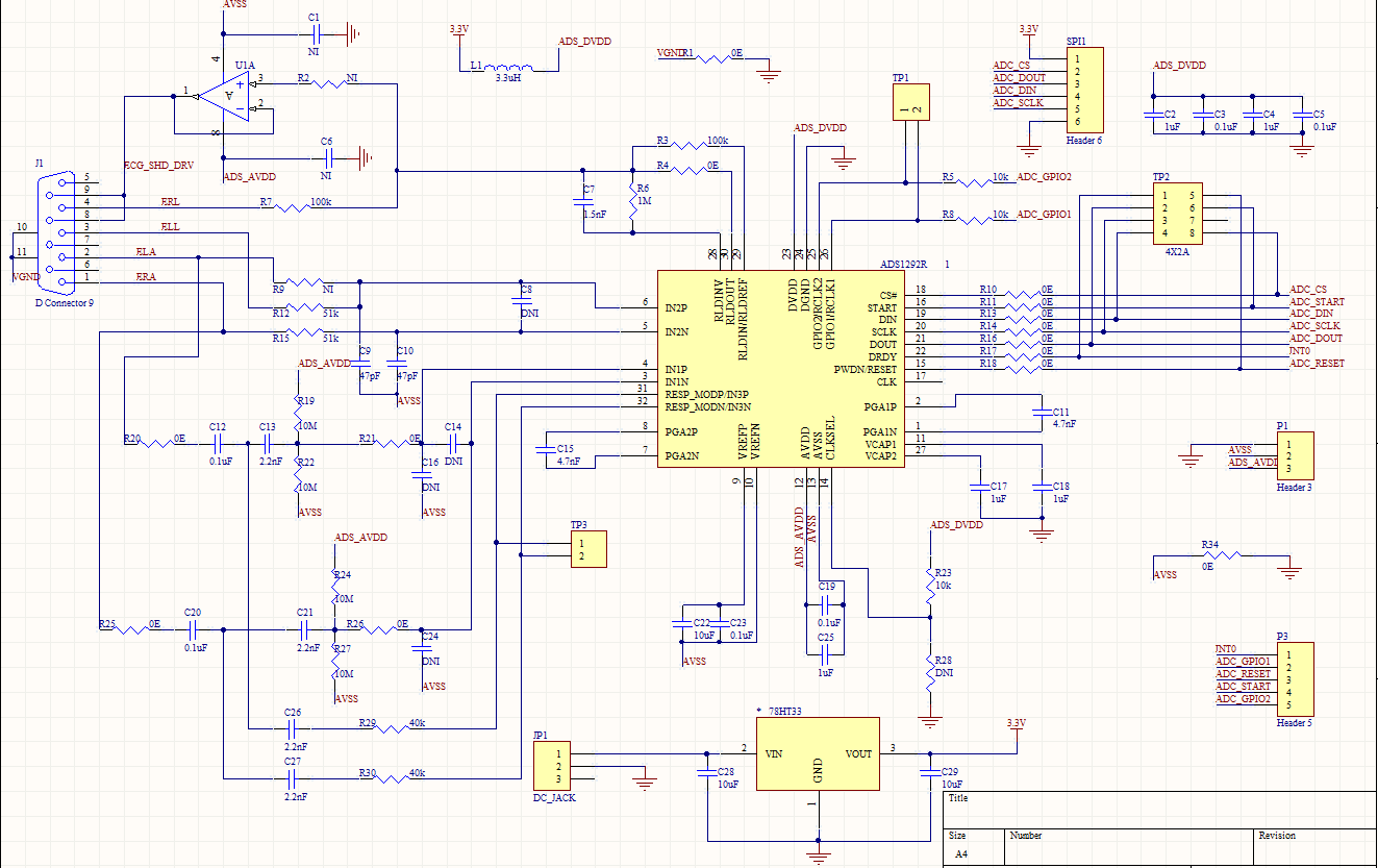
原理图
CLK_SEL脚未接
总体波形
SCLK 速率在280K上下,上电未做其他设置。
细节1
细节2
细节3
同一寄存器每次读取的值不一样,不知什么原因
读寄存器部分代码
//Chip enable
ADS1292_Enable();
SPI_I2S_SendData(SPI1,0x20 | 0x00); //Send Address
while(SPI_I2S_GetFlagStatus(SPI1,SPI_I2S_FLAG_TXE) == RESET);
SPI_I2S_SendData(SPI1,0x00); //Send num = 1
while(SPI_I2S_GetFlagStatus(SPI1,SPI_I2S_FLAG_TXE) == RESET);
SPI_I2S_SendData(SPI1,0x00);
while(SPI_I2S_GetFlagStatus(SPI1,SPI_I2S_FLAG_TXE) == RESET);
//while(SPI_I2S_GetFlagStatus(SPI1,SPI_I2S_FLAG_RXNE) == RESET);
retVal = SPI_I2S_ReceiveData(SPI1); //Read SPI
OSTimeDlyHMSM(0,0,0,1);
ADS1292_Disable();
恳请出没于TI论坛诸位大侠帮小弟一把,小弟先行谢过。









