Other Parts Discussed in Thread: ADS114S08
如图 Voltage1和Voltage4输入电压是1.25V,断电重启后采样持续了5分钟左右才逼近1.25V。
如果输入电压是2.5V,采样近1个小时,读取到电压是2.155V。
要怎么设置才能解决这个问题?
This thread has been locked.
If you have a related question, please click the "Ask a related question" button in the top right corner. The newly created question will be automatically linked to this question.
如图 Voltage1和Voltage4输入电压是1.25V,断电重启后采样持续了5分钟左右才逼近1.25V。
如果输入电压是2.5V,采样近1个小时,读取到电压是2.155V。
要怎么设置才能解决这个问题?
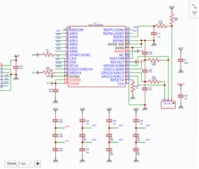
下图中的5V_GND是参考地吗?是否与ADC的AGND短接?被测信号是什么?被测信号是否与ADC的地共地?
下图中的电容C56、C57、C58等差分电容建议至少比共模电容C83、C84等大一个数量级,原因是共模电容不匹配可导致共模噪声转换为差分噪声;
寄存器09的最后两位是Reserved位,应写00;
输出code至输入电压的转换计算公式没有错;
还有一个问题,4个差分输入,每次切换读取模拟值,需要延时80毫秒以上才能读出模拟值,低于80毫秒读出来的值都是0,这个正常吗?
应该是正常的,因为每次切换通道,第一个转换数据所需的时间比后续数据转换所需的时间长。
被测信号要与ADC共地的,否则的话没法定义其输入电压;
TI没有ADS11408B这个型号,您在哪里看到的这个型号?还是说您指的是ADS114S08B,它们是不一样的,具体见下面文档:
https://www.ti.com/lit/an/sbaa287a/sbaa287a.pdf
您的意思是说如果4路传感器共地的话,会相互干扰,即干扰信号是通过地平面传导的?如果是这样的话,使用4个单通道的ADC也避免不了传感器共地,也还会通过地相互干扰。您需要确认传感器互相有干扰是否通过地平面传导的?
我觉着这个通过地干扰的问题,您需要从源端解决,即如果是从传感器的地干扰的,那么各传感器间PCB上就要拉开间距,各传感器的地平面做好分割使用单点连接;如果是从ADC这里共地干扰的,那您可以尝试每个传感器使用一个ADC IC,然后ADC输入端也拉开间距直到模拟信号被ADC采集;之所以每个传感器使用一个ADC IC,是因为单个ADC的输入管脚离的比较近,怕传感器信号在ADC输入管脚处相互影响