TI 各位专家
最近项目作数据采集卡,采集传感器的模拟信号,信号小于20mv。
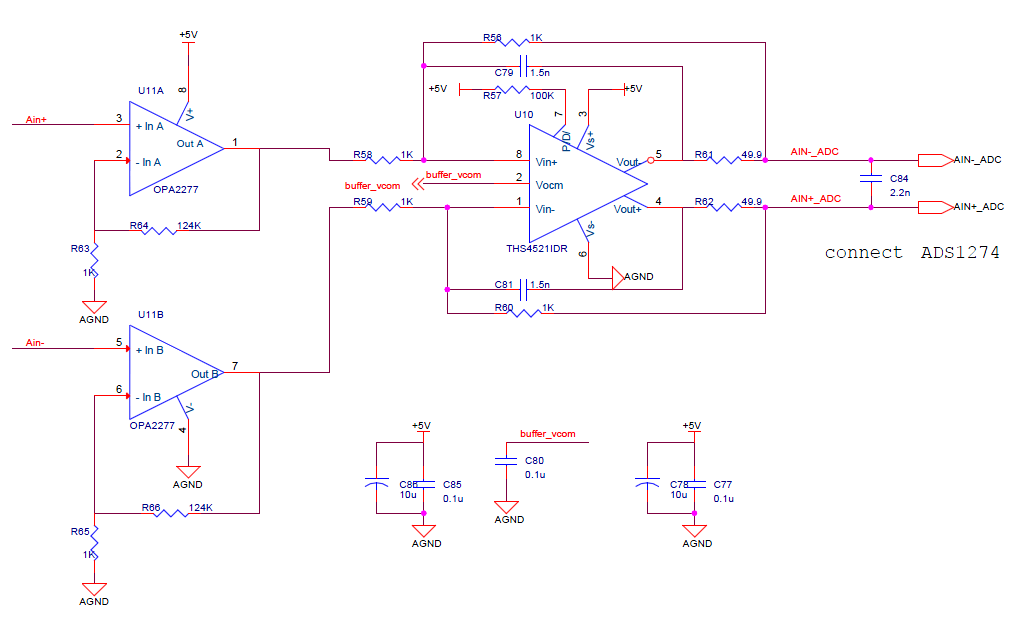
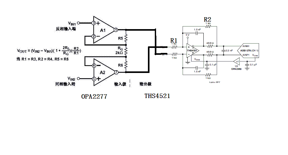
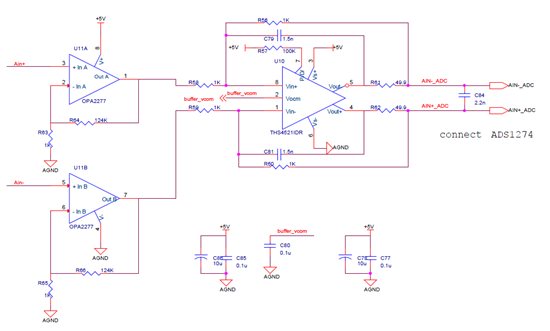
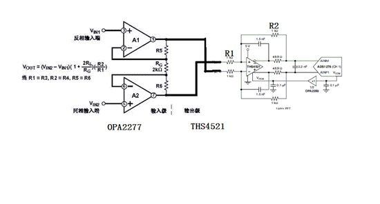
采集卡的模拟部分使用1:1的THS4521+ADS1274组成,差分信号输入,基本上照搬ADS1274数据手册上推荐的电路,应用正常,只是精度较低为16位。
目前希望提高采集精度,想请教一下,下面方法是否能提高采集精度:
牺牲输入的动态范围,规定输入的模拟信号<20mv。输入前端增加125倍的放大电路,先将传感器的输入信号放大到接近2.5V(ad参考输入电压为2.5V),再输入ADS1274进行采集。
如果上述方法可行,请推荐适合ADS1274的放大电路(125倍)。