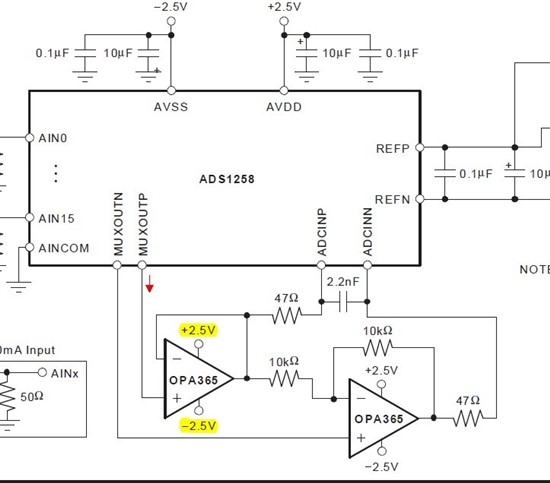
采用数据手册中典型电路进行设计,希望将16通道设计成6通道的差分和4通道的单端,外部信号调理采用opa2365,如上图所示,可是
我设计中上图中对单端信号而言,运放实现单端信号转差分信号,也就是ADCINP和ADCINN的电压时刻大小相等相位相反,可以提高电压摆幅,没任何问题
疑问如下:由于设计中采用6差分和4单端的设计,对单端没任何问题,但是对差分的配置,上述信号调理电路是否还合适?通过对ADCINP和ADCINN的计算发现
ADCINN=2*Umuxn-Umuxp;其中Umuxn为多路复用器负输出,Umuxp为正输出;ADCINP=Umuxp;可见此时接入到ADCINP和ADCINN的电压已经不是严格的差分信号,虽然仅仅差值ADCINP-ADCINN=2Ui,与单端时候的配置相等。
请问差分配置时,是不是上述的信号调理电路不能再使用?即使能用,此时的性能是否有影响?
