This thread has been locked.

If you have a related question, please click the "Ask a related question" button in the top right corner. The newly created question will be automatically linked to this question.

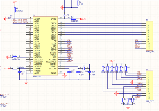
求一个简明的ADS1258 例子c程序

Other Parts Discussed in Thread: ADS1258

小弟电路板马上焊好,想借鉴下例子程序来调试这个ADS1258。准备用STM32F10x来调试。