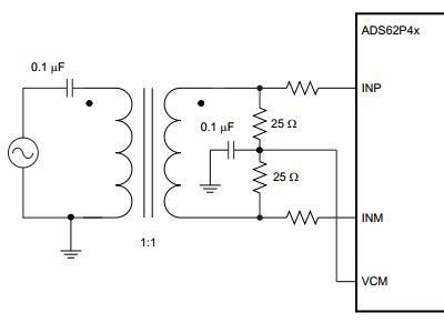
ADS62P42IRGCT 是一款双通道的ADC,前端电路的设计按照datasheet上的参考电路设计,如下。
当测试电路的idle noise时,第一通道的偏置在15左右,而通道2几乎接近100。考虑到两个通道的幅度一致性,在保证参考电路中两个25欧姆电阻的和不变的同时,调整其电阻比例。但是通道2的idle noise基本不变。有没有什么办法能够调整通道2的空采偏置呢?
This thread has been locked.
If you have a related question, please click the "Ask a related question" button in the top right corner. The newly created question will be automatically linked to this question.
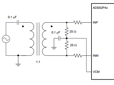
ADS62P42IRGCT 是一款双通道的ADC,前端电路的设计按照datasheet上的参考电路设计,如下。
当测试电路的idle noise时,第一通道的偏置在15左右,而通道2几乎接近100。考虑到两个通道的幅度一致性,在保证参考电路中两个25欧姆电阻的和不变的同时,调整其电阻比例。但是通道2的idle noise基本不变。有没有什么办法能够调整通道2的空采偏置呢?
你测noise时,偏置15和100是否意思是采样后在数字域上的中间值.希望能澄清下.
如果是的话,一般来说这是直流偏置可以通过ADC内部的offset correction校掉.由于电阻精度的原因,在模拟域是无法完全去掉的
这个noise是你说的那个数字域上的中间值。但是现在我还有个问题,我以前用的ADC芯片多是ADI公司的,offset correction就是通过电阻来调整的。之前在进行电路设计的时候没有保留ADC的串行配置接口,用的是并行配置。现在还有什么办法能调整offset吗?
你所说的这个叫直流偏置, offset correction是通过内部电路把这部分偏置抵消掉,效果很好,建议把串行接口控制内部寄存器用起来.内部有很多强大的功能可以使用,
由于差分线上元件的离散性,你用电阻是每个板都要去调么?