Other Parts Discussed in Thread: DAC714
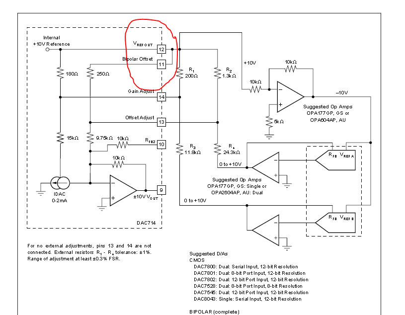
DAC714,TI的一款16位DA,可以输出正负10V,但是无论怎么都不能输出负的,也不知道是不是电路图接错了
这个11引脚和12引脚是相连的吗
电路图如下,不知为何,总不能输出负电压,当输入为7FFF时,电压为9.97V,当为4000时,电压为7.46V,当为0000时,电压为4.96V,只有为8000H时,电压才为零,按道理,0000时为0,而8000H时就为负10V
This thread has been locked.
If you have a related question, please click the "Ask a related question" button in the top right corner. The newly created question will be automatically linked to this question.
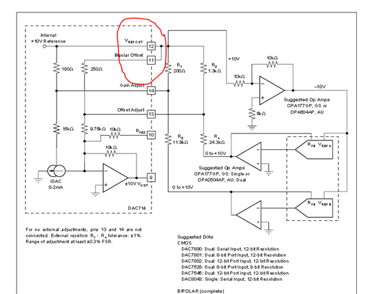
Other Parts Discussed in Thread: DAC714
DAC714,TI的一款16位DA,可以输出正负10V,但是无论怎么都不能输出负的,也不知道是不是电路图接错了
这个11引脚和12引脚是相连的吗
电路图如下,不知为何,总不能输出负电压,当输入为7FFF时,电压为9.97V,当为4000时,电压为7.46V,当为0000时,电压为4.96V,只有为8000H时,电压才为零,按道理,0000时为0,而8000H时就为负10V