问各位大神谁用DAC5573,跪求程序资料,我看了很久的英文文档,写了些程序,可是头绪还是不是很清楚,出不了模拟电压,大神们,求助啊,我这有msp430f5438的NRF24L01无线发射接收的程序,如果能帮我解决的了5573,我跟你换可以么,大神们?
This thread has been locked.
If you have a related question, please click the "Ask a related question" button in the top right corner. The newly created question will be automatically linked to this question.
问各位大神谁用DAC5573,跪求程序资料,我看了很久的英文文档,写了些程序,可是头绪还是不是很清楚,出不了模拟电压,大神们,求助啊,我这有msp430f5438的NRF24L01无线发射接收的程序,如果能帮我解决的了5573,我跟你换可以么,大神们?
你好
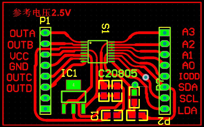
是在使用我们的评估板吗,还是自己做的板子? 能否贴个你画的电路先。
I2C总线通信,读写正常吗?
手册里每个寄存器都大致了解了吗?
额,另外..我们不收你的程序...
终于有大神理我啦,呜呜。麻烦大神帮看看,第一次写IIC原理我基本懂了,可是5573要写入工作模式,输出端口选择,看了好久真心不懂。先感谢大神理我,然后万万恳请大神百忙中抽个时间帮看看,我主要是还不怎么懂怎么写程序的顺序,比如第一步写什么数进去,第二步写什么...还有为什么这样写。先谢谢大神啦。
你好,
可能附件太大了?你可以尝试截图贴上来。论坛里有专家大家一起解决,我不一定能每天都帮你解决问题,论坛发帖比较合适。