Other Parts Discussed in Thread: THS4532, OPA350
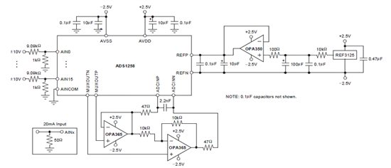
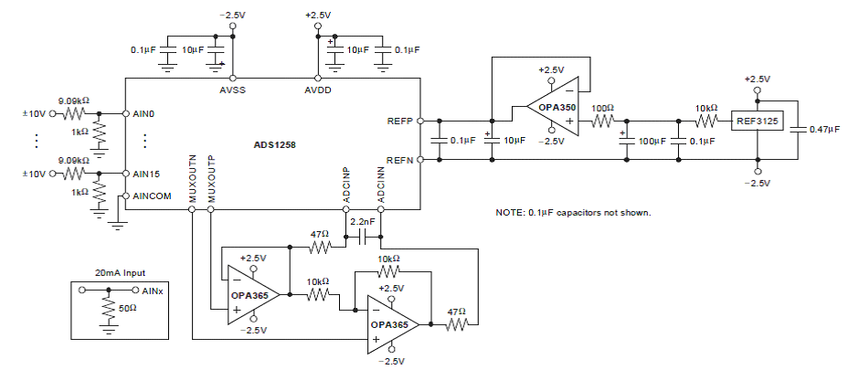
推荐电路:
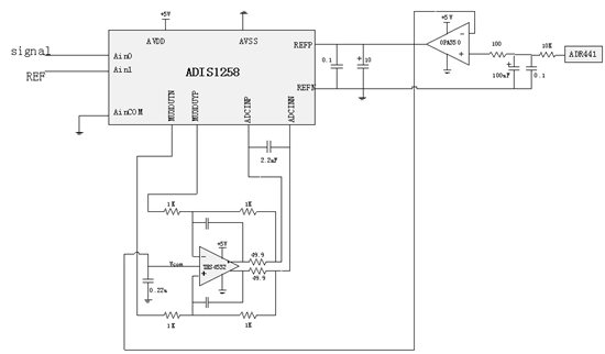
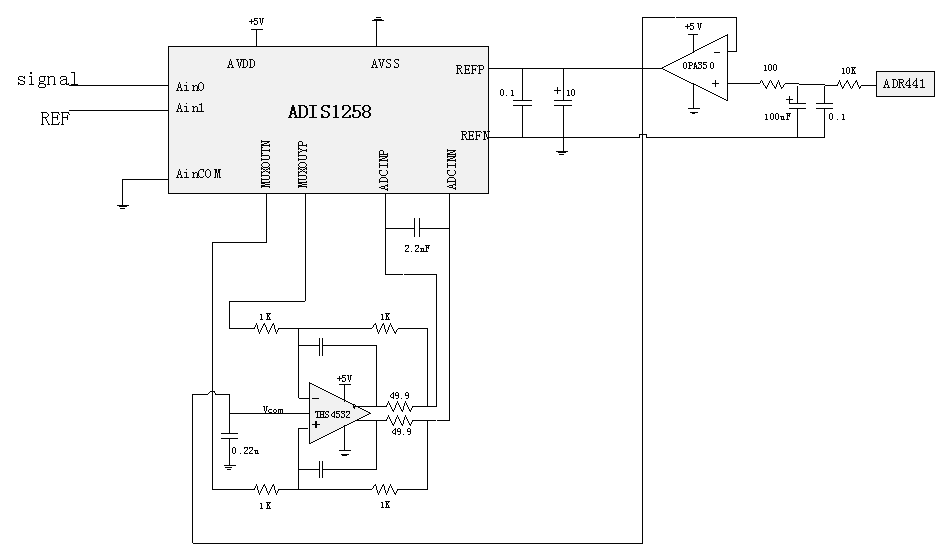
我设计的电路:
图中“signal”的电压范围是:0.2V~4.8V,REF的电压是2.5V。现在1258的AVDD=5V,AVSS=0V,1258的扩展焊盘接0V;ADR441输出+2.5V,经过OPA350驱动后VREFP=2.5V,VREFN=0V,这样VREF=2.5V。我现在想用signal和REF做差分,接到1258的差分通道1,1258以差分方式采样,运放采用纯差分的THS4532,供电为+5V和0V,VOCM与AD的2.5V基准源相连。由于1258手册中的推荐电路没有纯差分的,就借鉴了1278的放大电路。这样连接是否正确?请给出说明。多谢!


