This thread has been locked.

If you have a related question, please click the "Ask a related question" button in the top right corner. The newly created question will be automatically linked to this question.

请问关于ADS1271参考源的问题!

Other Parts Discussed in Thread: ADS1271, REF3125, OPA350

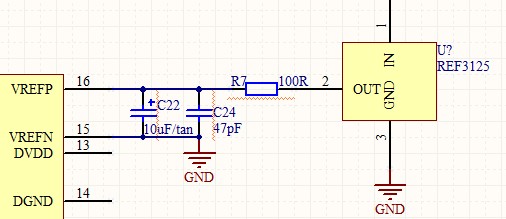
ADS1271手册上的参考电路如下图:

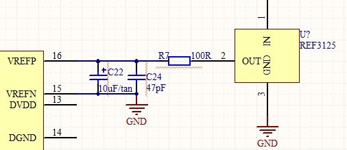
我想问的是如果去掉OPA350(因为空间资源有限),直接用REF3125的输出作为VREFP的参考可不可以?如下图所示。这样做会带来什么后果呢? 请TI工程师解惑,不胜感激!!