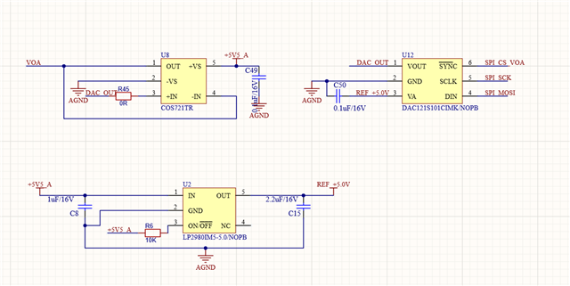
Part Number: DAC121S101
按照规格书是DAC是 0-5v 输出 ,实际是 0-2.5V 输出。 发送2048 输出是 1.25V , 发送 4095 输出是2.5V. 请问故障出在哪里?

This thread has been locked.
If you have a related question, please click the "Ask a related question" button in the top right corner. The newly created question will be automatically linked to this question.
Part Number: DAC121S101
按照规格书是DAC是 0-5v 输出 ,实际是 0-2.5V 输出。 发送2048 输出是 1.25V , 发送 4095 输出是2.5V. 请问故障出在哪里?
