This thread has been locked.

If you have a related question, please click the "Ask a related question" button in the top right corner. The newly created question will be automatically linked to this question.

请教ADS830E的使用问题

Other Parts Discussed in Thread: CDCE925, ADS830

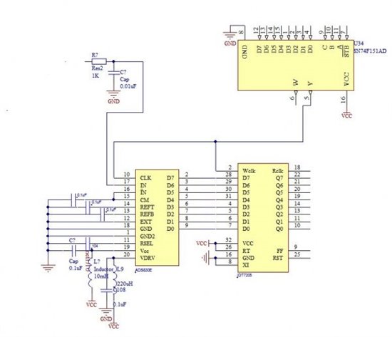
最近在制作一个基于USB的数据采集板子,使用了贵公司的ADS830E,时钟使用50M有源晶振,50M晶振输出接74F151的4脚和74HC4040的输入脚进行分频,74F151选择时钟驱动ADS830E和IDT7204进行数据采集,其它采样频率时效果还可以,但在50M采样时输出纹波较大,直流2.5V通过一个100欧电阻和47P电容低通滤波接17脚,采样的后三位一直在跳动。19,20脚电源均经过220U电感与104和220U电容滤波,当在10脚接一个50欧电阻到地时纹波有所改善,但仍有,不知为何,如何解决?恳请各位专家老师帮助。

 

  • 基于你的以上的原理图,需要注意电源的处理,这里不仅仅是ADS830的电源,也包括74F151,74HC4040得电源,因为这两个逻辑芯片对采样时钟进行分频了,以上的电源应该使用pi型网络滤波,可能效果会更好,而且我建议你可以用一个时钟芯片,比如时钟buffer去替换以上的逻辑芯片, 比如CDCE925,这样性能和可靠性会更好。