This thread has been locked.

If you have a related question, please click the "Ask a related question" button in the top right corner. The newly created question will be automatically linked to this question.

請問如何操作DAC5652

Other Parts Discussed in Thread: DAC5652

控制用的FPGA,想用DAC5652输出一个正弦波形。
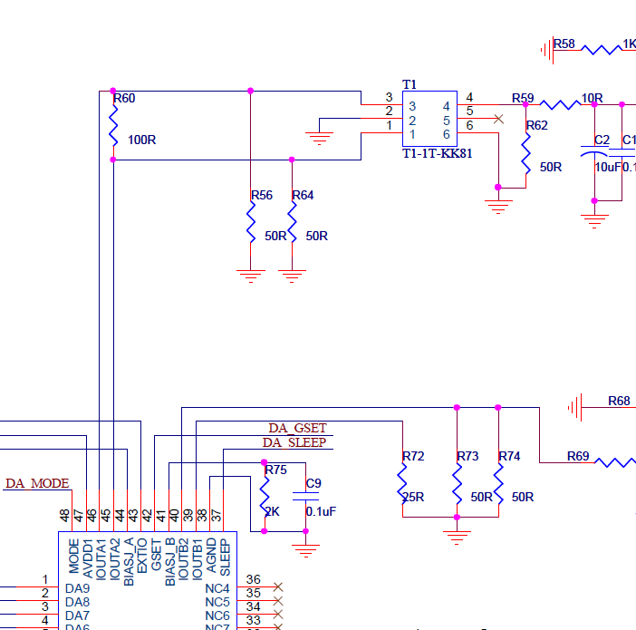
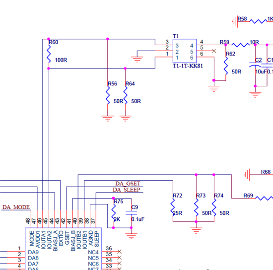
电路仿照评估板画的
这是我们的板子
目前已经按照手册将 
MODE    = 1;   Dual-bus mode
SLEEP    = 0;  Disabale sleep
GSET    = 0;    Independent gain mode
CLKA和WRTA给了2.5MHz的方波脉冲,占空比为高电平80ns,低电平320ns
DA[7~0]发送转换数据
用示波器可以看到CLKA和WRTA均有信号,DA并口也有数据发出。但是用示波器测T1-1T-KK81的pin4,没有任何波形输出。
我拆下R59用万用表量两端电流也没有电流。
可能是我对手册的理解有误,请问应该如何操作5652才能在输出口看到波形呢?