This thread has been locked.

If you have a related question, please click the "Ask a related question" button in the top right corner. The newly created question will be automatically linked to this question.

【原创】+24位高精度模数转换器ADS1271简要使用说明

Other Parts Discussed in Thread: ADS1271

【原创】+24位高精度模数转换器ADS1271简要使用说明

文章内容仅供参考

 

       模数转换器即A/D转换器,或简称ADC,通常是指一个将模拟信号转变为数字信号的电子元件。通常的模数转换器是

将一个输入电压信号转换为一个输出的数字信号。

 

       ADS1271是高带宽的24位工业用模数转换器(ADC),它实现了DC精度与AC性能的突破性结合ADS1271拥有51 kHz

的带宽,105 kSPS的转换速率,1.8μV/℃的失调漂移以及高达109 dB的信噪比(SNR),进一步将工业、医疗及汽车应用

中的高精度测量提升到了新的水平。

 

ADS1271的技术特性:

◆105 kSPS的转换速率;

◆交流特性:51 kHz的带宽,109 dB的信噪比,-108dB的谐波失真;

◆直流准确性:1.8μV/℃的失调漂移,2ppm/℃的漂移;

◆低功耗:35mW;

◆数字滤波:通带起伏±0.005dB,阻带衰减100dB;

◆支持SPI接口;

◆工作温度范围:-40℃到105℃;

◆模拟电源:5V;

◆数字电源:1.8V到3.3V

 

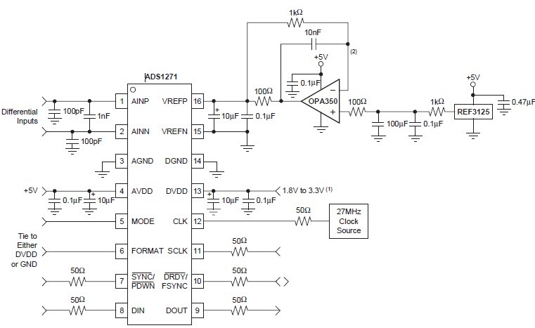
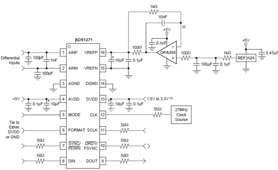
ADS1271的简易连接如下图所示(手册中有):

                                        硬件连接图

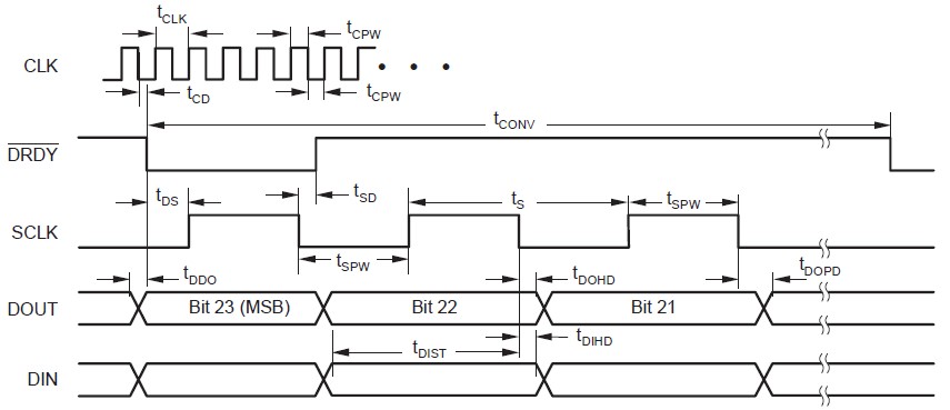
                                                                        时序图

        根据以上时序图,程序可以一直查询DRDY脚状态,查到低电平状态时即可读取数据,参考程序如下:

ulong  ReadAds1271(void)

{

    uchar      count;

    ulongt AdcData=0;

   

    while(RDRY)

    {

       for(count=0;count<24;count++)

       {

           AdcData<<=1;

          

           SCLK=0;

           DELAY;

          

           SCLK=1;

           if(DOUT)   AdcData|=0x01;

           else;

           DELAY;

       }

    }

   

    return(AdcData);

   

}

             以上纯属个人看法,若大家有问题,请帮忙及时更正,欢迎发表您的见解。

 

             不求高深,只求共同进步,O(∩_∩)O~。

24位高精度模数转换器ADS1271简要使用说明.pdf