你好,DAC3164的DACCLK,是LVPECL接口,但datasheet上面只是说了偏置电压为clk18/2。我想问下该LVPECL接口的供电电压Vcc是3.3V吗?
我们现在想用Xilinx Virtex-5 给它提供DAC 的DACCLK。v5 FPGA 可以输出是 供电电压为2.5V的LVPECL,请问能否按FPGA上给的连接方式与DAC3164的DACCLK管脚相连?
This thread has been locked.
If you have a related question, please click the "Ask a related question" button in the top right corner. The newly created question will be automatically linked to this question.
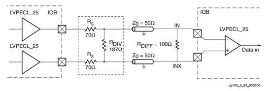
可以考虑交流耦合的方案。参见TI的文档SCAA05C
这是另外一篇文档
http://www.ti.com/lit/an/slla120/slla120.pdf