This thread has been locked.

If you have a related question, please click the "Ask a related question" button in the top right corner. The newly created question will be automatically linked to this question.

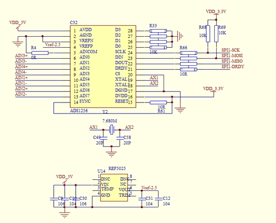
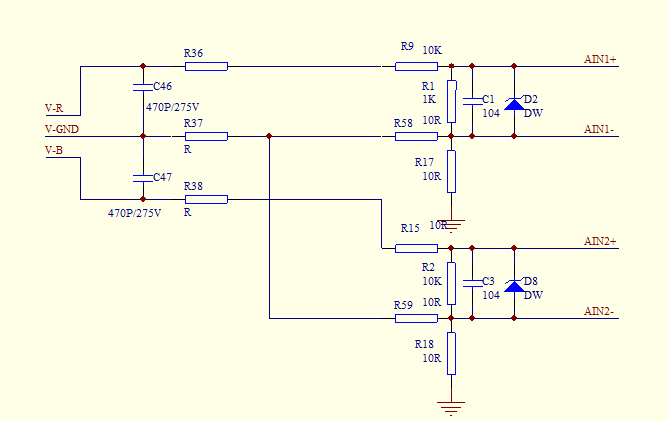
ADS1256复位的问题

Other Parts Discussed in Thread: ADS1256

调试ADS1256,当用万用表电压档测量模拟输入端时,会引发芯片复位,输入部分我采用了电阻分压,测量分压前,没发现复位现象,这正常吗?这些引脚是很敏感的吗?