This thread has been locked.
If you have a related question, please click the "Ask a related question" button in the top right corner. The newly created question will be automatically linked to this question.
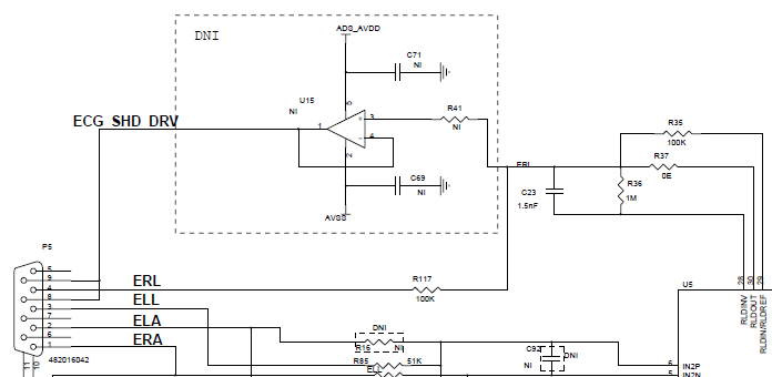
右腿驱动有两个作业,一是提供一个合理的公模电压工作点,另一个是可以抵消噪声。如果没有办法连接右腿驱动电路,可以将一个共模电压通过10M电阻加在输入端,以使其正常工作。
共模电压是多少?从何而来?输入端指的又是哪个端口?能具体讲一下吗?现在因为这个右腿驱动的问题项目拖延很久了,迫切需要一个明确的答案,请指教,谢谢!
可参照上图,即使使用两个电极,可可以利用RLD运放电路,将RLD输出经过10M电阻接到输入侧(隔直之后),然后输入经过滤波和保护电路进入PGA,可参照EVM的设计。
非常感谢你的回复!图中电阻R6确认是1Mohm是吧,另外,我仔细看了下ADS1191的DATASHEET,如果我按下图设计,是不是也可以?请指教,谢谢!
你按照连个10M的电阻去连接好了, 我最开始的图1M写错了。
你好,请问你的问题解决了吗?
你好。我参照了EVM的设计图中ECG_SHD_DRV代表什么?如果只是用RA和LA,如果加入右腿驱动呢?
请问你的问题解决了吗?你最终方案怎么设计的
一是提供一个合理的公模电压工作点,是不是意味着将这个右腿驱动信号反馈到其他电极后就不用加偏置电压了,谢谢
你好啊,我也在做相关设计,你可以指导我一下吗?我的qq:773162290,
请问不接右腿驱动,你最后是按照这种接法做的?波形合理吗
亲,,能具体一点吗,10M的电阻连接哪儿,是连接在RLDINV和RLDOUT之间吗,这样就可以不用右腿驱动了吗。