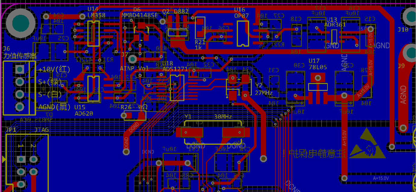
刚接触 ADS1271,发现读出的数据有 2000个码的波动,就算把 AINP、AINN 全部短接到 VREFP 上也还是有 200个码的波动,用的基准是 ADR361(2.5V),AVDD接模拟 5V,DVDD接数字 3.3V,AGNG与DGND在板子上用 0Ω电阻接起来,求专家帮忙看看我这个电路有没有什么问题?
This thread has been locked.
If you have a related question, please click the "Ask a related question" button in the top right corner. The newly created question will be automatically linked to this question.
刚接触 ADS1271,发现读出的数据有 2000个码的波动,就算把 AINP、AINN 全部短接到 VREFP 上也还是有 200个码的波动,用的基准是 ADR361(2.5V),AVDD接模拟 5V,DVDD接数字 3.3V,AGNG与DGND在板子上用 0Ω电阻接起来,求专家帮忙看看我这个电路有没有什么问题?