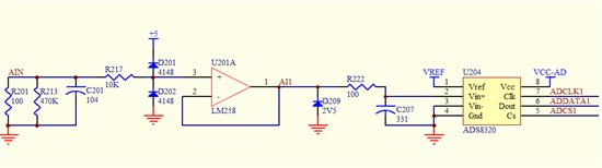
我在使用ADS8320,使用的是基准电压2.5V (LT1461),采集4-20ma的信号(AD420产生),采集的数据后4位波动很大,现在只能降级为12位AD使用,采样速度1MS读一次
This thread has been locked.
If you have a related question, please click the "Ask a related question" button in the top right corner. The newly created question will be automatically linked to this question.