This thread has been locked.

If you have a related question, please click the "Ask a related question" button in the top right corner. The newly created question will be automatically linked to this question.

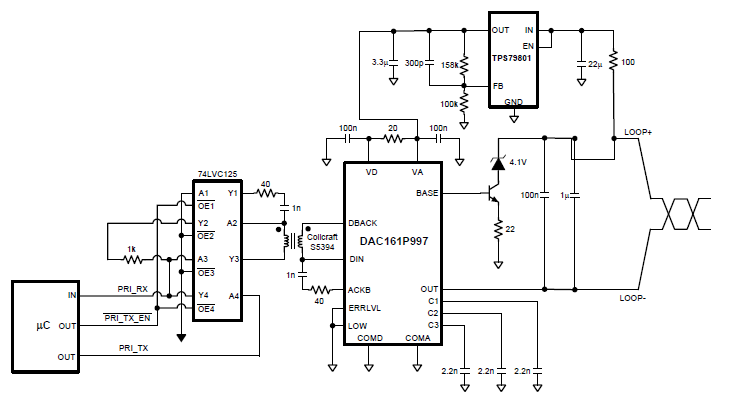
DAC161P997 中稳压管的作用



Hi

   请问这个电路中4.1V的稳压管的目的是什么?

  

   印象中, 早期的datasheet和EVM中都是没有这个管子的?