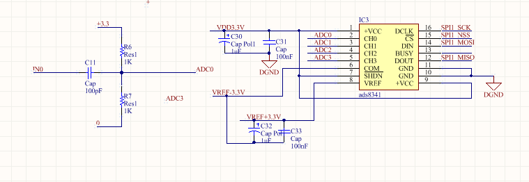
我们按照附件图中的电路设计音频采集电路。并将采集到的信号存储成WAV文件,发现采集到的音频文件中存在着明显噪声(详情见附件),所以想问下,噪声产生的可能原因有哪些。我们电路该如何改进??模拟信号输入端是否需要特殊设计??有没有可以参考的资料?
This thread has been locked.
If you have a related question, please click the "Ask a related question" button in the top right corner. The newly created question will be automatically linked to this question.