This thread has been locked.

If you have a related question, please click the "Ask a related question" button in the top right corner. The newly created question will be automatically linked to this question.

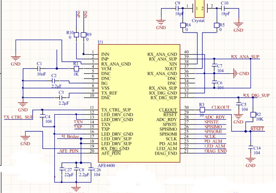
如何搭建AFE4400电路

Other Parts Discussed in Thread: AFE4400, AFE4490

准备自己用AFE4400搭建血氧计,请问用AFE4400需要注意一些什么呢?

我自己之前做了一个,但是接通电源后,AFE4400不工作,晶振不起振,BG端电压为0,TX_REF端电压为电源电压。。

TX 和RX部分都使用的3.3V电源