This thread has been locked.

If you have a related question, please click the "Ask a related question" button in the top right corner. The newly created question will be automatically linked to this question.

关于ADS1198的问题

Other Parts Discussed in Thread: ADS1198

各位老师好,初次使用ADS1198设计电路,遇到很多问题不明白,估计应该是菜鸟级问题,想请教下。我主要参考的是ads1198和ADS1198ECG-FE guider两个文件。

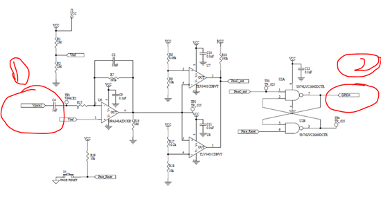
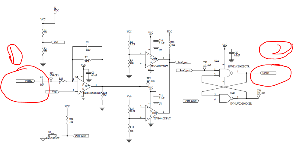
我的问题是:1、参考电路中有很多部分标有NI,在实际电路中如果不接能正常工作吗;2、PACE检测电路两个输出,具体是怎么接的,参考电路中只有Vpace2,

输出接一个GPIO就可以吗;3、ELEC_SHD没有电极线,怎么起作用的;4、参考电路中VREFP用外部的话,是不是将VREF端拉高就可以了;5、右腿驱动电如果

按照参考电路可以工作吗,参考了Improving Common-Mode Rejection Using the Right-Leg Drive Amplifier这个文档,感觉好乱,没有明白。问题很多,请各位耐心解

答,谢谢。我的邮箱是bruellyyang@126.com 希望能互相交流,谢谢