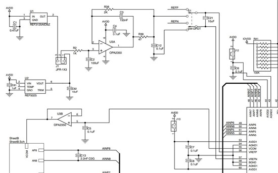
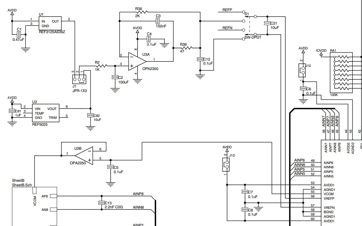
ADS1278基准电压部分采用REF5025,在ADS1278芯片手册里REF5025输出端直接接AD未采用运放如下图,在ads1278的demo板里用了运放OPA2350如下图
,用和不用区别是什么?可以不用这个运放吗?
This thread has been locked.
If you have a related question, please click the "Ask a related question" button in the top right corner. The newly created question will be automatically linked to this question.
ADC在工作的时候会从REF引脚吸电流,在5025和ADC之间增加运放可以提高基准的带载能力,此外该运放的带宽比较大,所以整体动态特性会更好,响应更快