在高速动态称重需要高数据输出速率,高精度的ADC来转换电阻应变片式的传感器信号,不知道哪个ADC适合,求推荐一下。
This thread has been locked.
If you have a related question, please click the "Ask a related question" button in the top right corner. The newly created question will be automatically linked to this question.
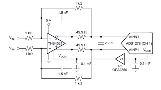
ads1274外围电路呢,使用的是2mV/V的传感器,是否需要BUFER,匹配的放大器型号,推荐的设计参考电路有没有啊~
可以使用ths45xx系列全差分运放接AD。传感器出来不需要buffer,可用分立仪表放大器电路直接接传感器。仪放差分输出接THS全差分运放
ADS1274是不是只有四种速率的选择,在最高速度下噪声最大为16 μV, rms,10mV满量程信号放大为2.5V后进入ADC,那无噪声分辨率最低大概为15.5Bits,不知道计算对不对
ADS1274只有四种模式选择,高速,低速,高精,低功耗模式。
无噪声分辨率的计算公式为:ln(FS/p-p noise) / ln(2),代进去计算一下即可得到,大概为16.9位