Part Number: ADS42LB69
目前我们在使用5片ADS42LB69做10通道数据同步采集,出现其中一个通道数据不正常的问题。请问如何解决此问题?
1.ADC型号:ADS42LB69,总共使用5片,数据传输模式QDR
2.FPGA型号:V7 690T
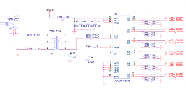
3.采样时钟:一路250Mz通过一个时钟驱动器出5路到5片ADS42LB69
4.FPGA接收数据延时是按照2019年一批芯片调试,出问题的这批是今年(2023)。问题在高温下较容易出现,但芯片表面温度在80℃以内。
This thread has been locked.
If you have a related question, please click the "Ask a related question" button in the top right corner. The newly created question will be automatically linked to this question.
Part Number: ADS42LB69
目前我们在使用5片ADS42LB69做10通道数据同步采集,出现其中一个通道数据不正常的问题。请问如何解决此问题?
1.ADC型号:ADS42LB69,总共使用5片,数据传输模式QDR
2.FPGA型号:V7 690T
3.采样时钟:一路250Mz通过一个时钟驱动器出5路到5片ADS42LB69
4.FPGA接收数据延时是按照2019年一批芯片调试,出问题的这批是今年(2023)。问题在高温下较容易出现,但芯片表面温度在80℃以内。
@Amy Luo,由于之前是私人邮箱,目前使用公司正式邮箱再提交贴子,请帮忙在此贴上进行问题解答,感谢!
出现这种现象的概率是多少?是否做过交叉验证以排除焊接问题、芯片损坏的情况?如果将2023这批料换成2019年批芯片,整个采集系统是没问题的吗?
对于以上问题回答如下:
1.常温测试20多次,9个通道没有问题。高温测试30次,3次有问题,其中2次是同一个通道。高温的时候芯片表面温度在80℃左右。
2.目前正准备排查焊接和芯片问题。但根据测试数据看,似乎此问题没有一直固定在一个通道或芯片上。但此交叉验证还是会进行排查。
3.2019年批的芯片目前测试是没有此问题的,整个采集系统没问题。
还是向请教一下如果使用ADS42LB69多芯片组成多通道数据采集,能怎么做才能更好的做到所有通道数据同步?
我希望您对芯片批次也做下交叉验证,即同样的板子和物料,仅ADS42LB69批次不同,看下是否2023这批物料问题,这也是我想让您确认物料来源的原因。
还是向请教一下如果使用ADS42LB69多芯片组成多通道数据采集,能怎么做才能更好的做到所有通道数据同步?
您需要使用sync 管脚,向所有ADC的sync管脚输入同步信号,请注意不能将Clock Divider bypassed旁路掉(divide-by-1),否则的话,sync就失去作用了。SYNC是用来重置Clock Divider 的相位的。

如果您需要将Clock Divider 设置为1,那么您需要保证采样时钟到达每个ADC的时间是一样的,也就是每个ADC采样时钟管脚处的采样时钟是一样的。同时也建议使用相同的电源。更多信息见附件:clock divider is set to 1.docx
1分频的话,如上所述,SYNC就失去作用了,具体同步注意事项见上述doc附件;
很抱歉,没有示例提供给您。

查看datasheet 第一页的内部框图,如上截图,您可以看到,紧随CLKIN输入的是一个时钟分频器。 时钟分频器可以使用SYNCIN输入进行同步。 如果不使用时钟分频,则不需要使用SYNCIN 输入。 如果使用时钟分频,则需要使用SYNCIN 输入来设置时钟分频器的相位。
同步采集就是 所有ADC的采样时钟必须相位对齐,如果使用内部时钟分频器,所有器件中的时钟分频器必须在同一时间点进行复位,以保证输出时的相位对齐。SYNCIN 管脚就是这个功能,SYNCINP的上升沿会在下一个CLKIN的上升沿重置内部分频器。

很抱歉,技术支持都是在论坛上进行的:
中文技术论坛:https://e2echina.ti.com/
英文技术论坛:https://e2e.ti.com/
我又看了一下下面这个图,我好像理解错了多个设备同步的条件,这里表示很抱歉。
syncin是在下一个CLKIN的上升沿复位内部分频器,也就是说如果各设备的采用时钟CLKIN 不同步的话,即使复位内部分频器的 syncin信号是同步的,那分频后的时钟也是不同步的。
也就是说使用内部分频器的话,需要保证所有设备的 采样时钟CLKIN同步,并且复位内部分频器的 syncin信号也需要同步才可以。
也就是说根据您需要的采样频率和已有的采样时钟频率,您没有必要多此一举的去使用内部分频器,因为使用内部分频器后您需要保证所有设备的 CLKIN 和syncin 都要同步。如果不使用内部分频器,您只需要保证所有设备的采样时钟CLKIN同步就行了。

如上所述使用syncin不能解决这个问题。
但每次开机后,对5片ADS42LB69发送reset信号后,输出的FRAME时钟就不同步了,
建议看下这个word:clock divider is set to 1.docx 如下截图所示,也就是说从器件的采样时钟引脚到数字输出会有最大5ns的差别(主要由DRVDD造成),而250MSPS的采样速率,4ns是一个周期,因此可以考虑降低采样速率
