Other Parts Discussed in Thread: ADS7947
大家好
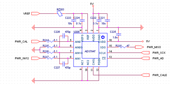
我搭建了一个使用ADS7947的数模转换电路,MPU使用的是STM32系列,使用硬件SPI通信。
VREF接4V,11.CHSL和12.PDEN始终为低电平,其他数字信号如下图。
测试过SCLK32MHz和SCLK4MHz两种频率,模拟输入AIN0无论是多少伏电压,输出都为0。
请专家帮忙看看用法是不是有问题。谢谢
This thread has been locked.
If you have a related question, please click the "Ask a related question" button in the top right corner. The newly created question will be automatically linked to this question.
Other Parts Discussed in Thread: ADS7947
大家好
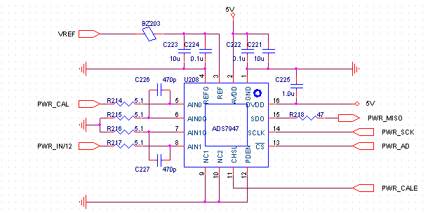
我搭建了一个使用ADS7947的数模转换电路,MPU使用的是STM32系列,使用硬件SPI通信。
VREF接4V,11.CHSL和12.PDEN始终为低电平,其他数字信号如下图。
测试过SCLK32MHz和SCLK4MHz两种频率,模拟输入AIN0无论是多少伏电压,输出都为0。
请专家帮忙看看用法是不是有问题。谢谢
示波器上的结果就是0。
这次问题可能是芯片"自身"的问题。买的时候卖家说是散新,说一样用。
我没有在意就买了。估计散新的芯片来路不正。等原装正品的芯片到了换上去再试。
希望大家引以为戒,不要图便宜,浪费大量时间和金钱。