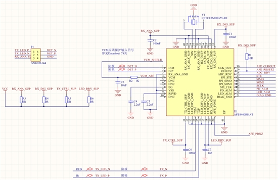
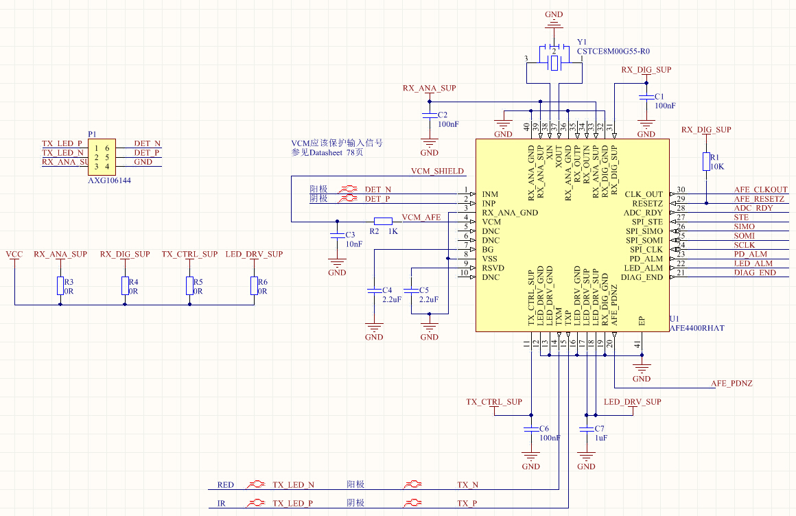
之前用的AFE4400一直好好的,之后小型化做了一块PCB,怎么AFE4400就不不工作,电源正常,SPI配置正常,测量AFE_PDN高电平,AFE_CLKOUT没有信号输出,晶振用的是村田的陶瓷振荡子,AFE4403评估板上用的那个晶振,测试XIN引脚,没有任何波形,不知道除了什么问题,急死了,帮忙看看,有没有其他测试方法,可以测试是否正常工作
This thread has been locked.
If you have a related question, please click the "Ask a related question" button in the top right corner. The newly created question will be automatically linked to this question.