This thread has been locked.
If you have a related question, please click the "Ask a related question" button in the top right corner. The newly created question will be automatically linked to this question.
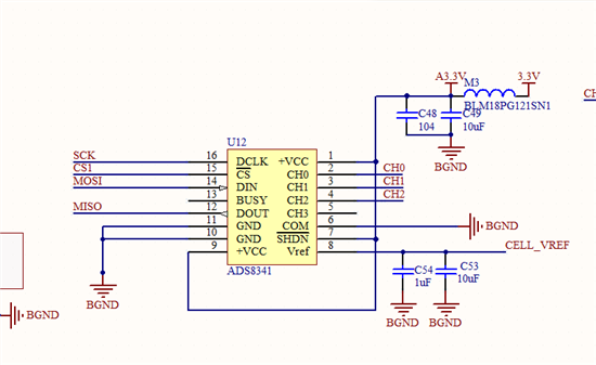
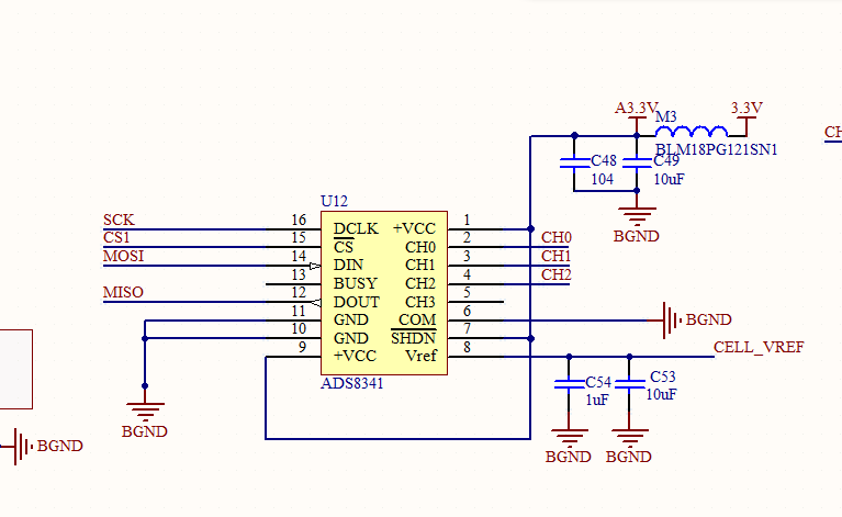
请问。ADS8431 不用的通道怎么处理。
我的原理图
亲;建议通过电阻接地。
需要接多大电阻,有什么计算公式吗?
10k左右就行